>
【文档预览】 文档大全网整理发布2023年重庆中考化学试题及答案(A卷)(Word版),前五页预览如下:
本文来源:https://www.wddqw.com/0H5v.html
相关文章:
正在阅读:
2023年重庆中考化学试题及答案(A卷)(Word版)06-19
小学二年级新学期开学计划范文08-22
游迪士尼乐园作文500字07-02
描写冬天景色优美句子大全(5篇)10-15
观花作文450字10-02
遵纪守法从小做起作文600字12-27
2020下半年广西南宁市良庆区考试招聘中小学(幼儿园)教师公告【137人】10-29
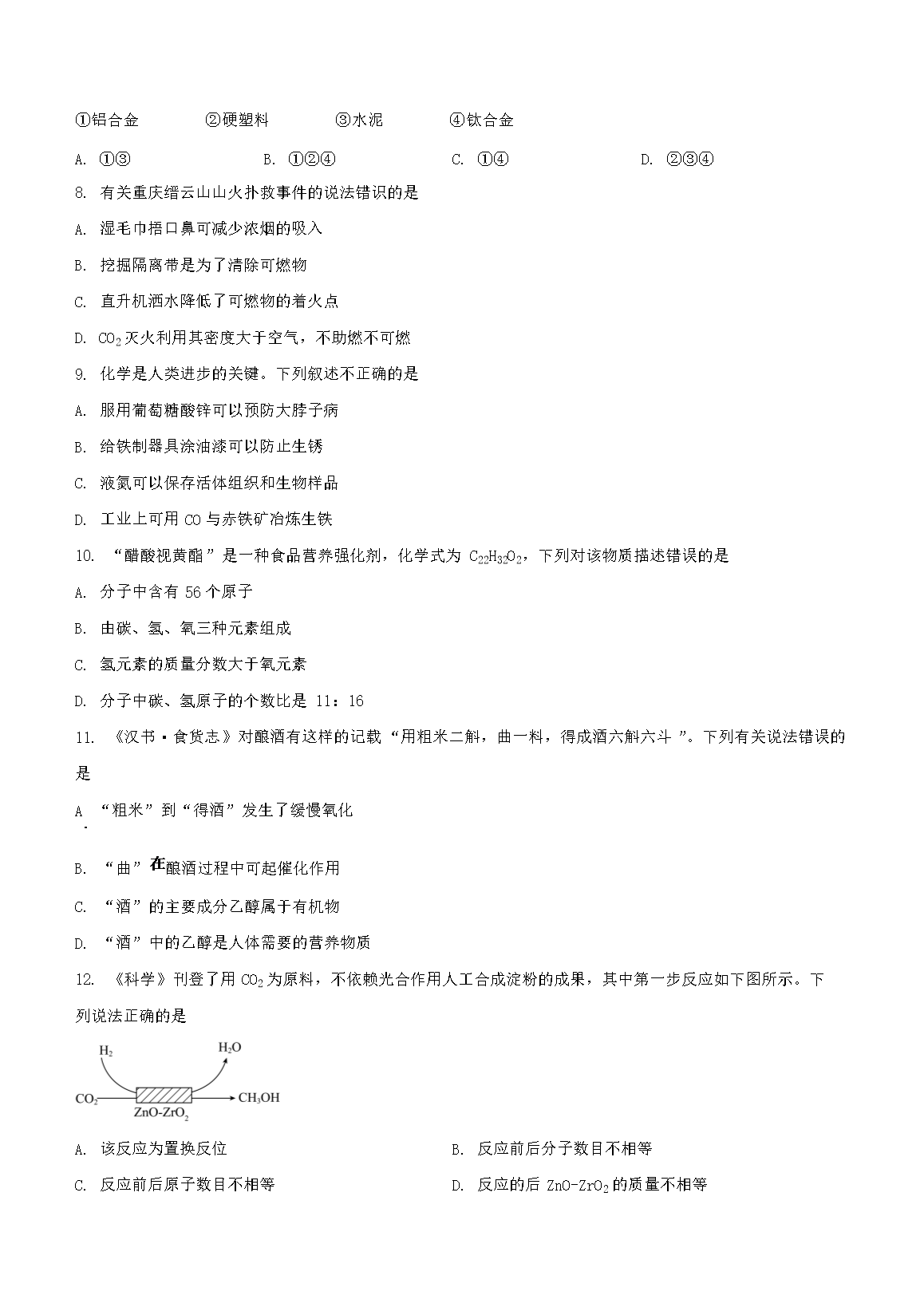
中班第二学期安全计划【三套】10-13
玫瑰花与啄木鸟的故事300字05-09
胎教培训:语言胎教的时机及其胎教方法04-13
2022年山西阳泉高级经济师准考证打印时间:6月14日至6月17日05-31