>
【文档预览】 文档大全网整理发布2023年重庆万盛中考化学试题及答案(A卷)(Word版),前五页预览如下:
本文来源:https://www.wddqw.com/ej5v.html
相关文章:
正在阅读:
2023年重庆万盛中考化学试题及答案(A卷)(Word版)06-19
给孩子中考加油激励的一封信:中考加油激励祝福短信04-14
2019浙江省宁波市发改委委管委招聘报名即日起—9月14日截止07-18
2021重庆沙坪坝中考道德与法治试题及答案(B卷)(图片版)07-26
四年级叙事作文:乌龟抢食趣事10-03
微笑战胜挫折作文800字12-20
2018年6月大学英语六级背单词两大技巧03-28
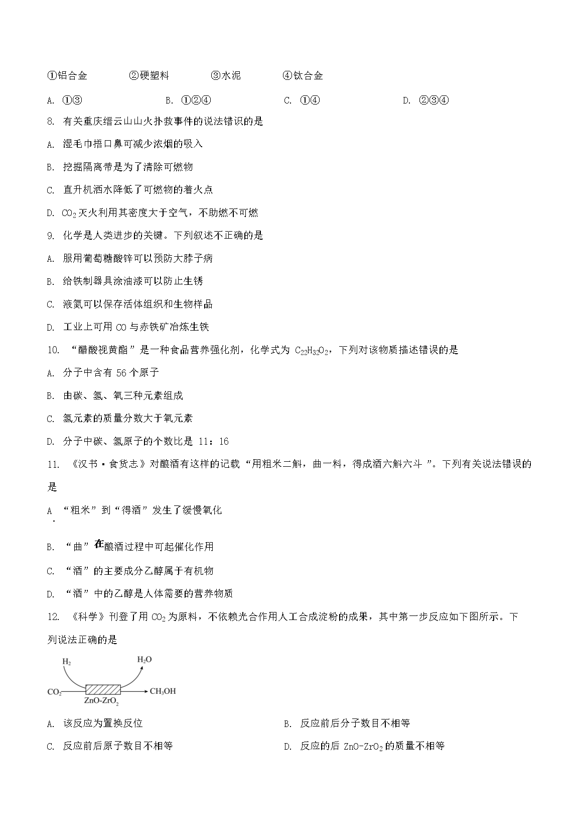
2016湖南芷江侗族自治县卫生和计划生育局招聘76人公告06-06
2021陕西西安航天基地公办学校招聘事业编制工作人员公告【78人】07-14
描写母亲节的作文300字左右05-07
2023年愚人节短信祝福语句子03-02