>
【文档预览】 文档大全网整理发布2023年重庆九龙坡中考化学试题及答案(A卷)(Word版),前五页预览如下:
本文来源:https://www.wddqw.com/dV5v.html
相关文章:
正在阅读:
2023年重庆九龙坡中考化学试题及答案(A卷)(Word版)06-19
2021年安徽淮北初级会计职称考试时间为5月15日至19日、5月22日至23日10-02
我的烦恼作文600字10-10
2016四川给排水工程师成绩查询入口:中国人事考试网03-24
接一缕阳光入掌作文600字01-26
小学生保护地球的作文【五篇】11-20
客服部个人工作总结结尾范文10-19
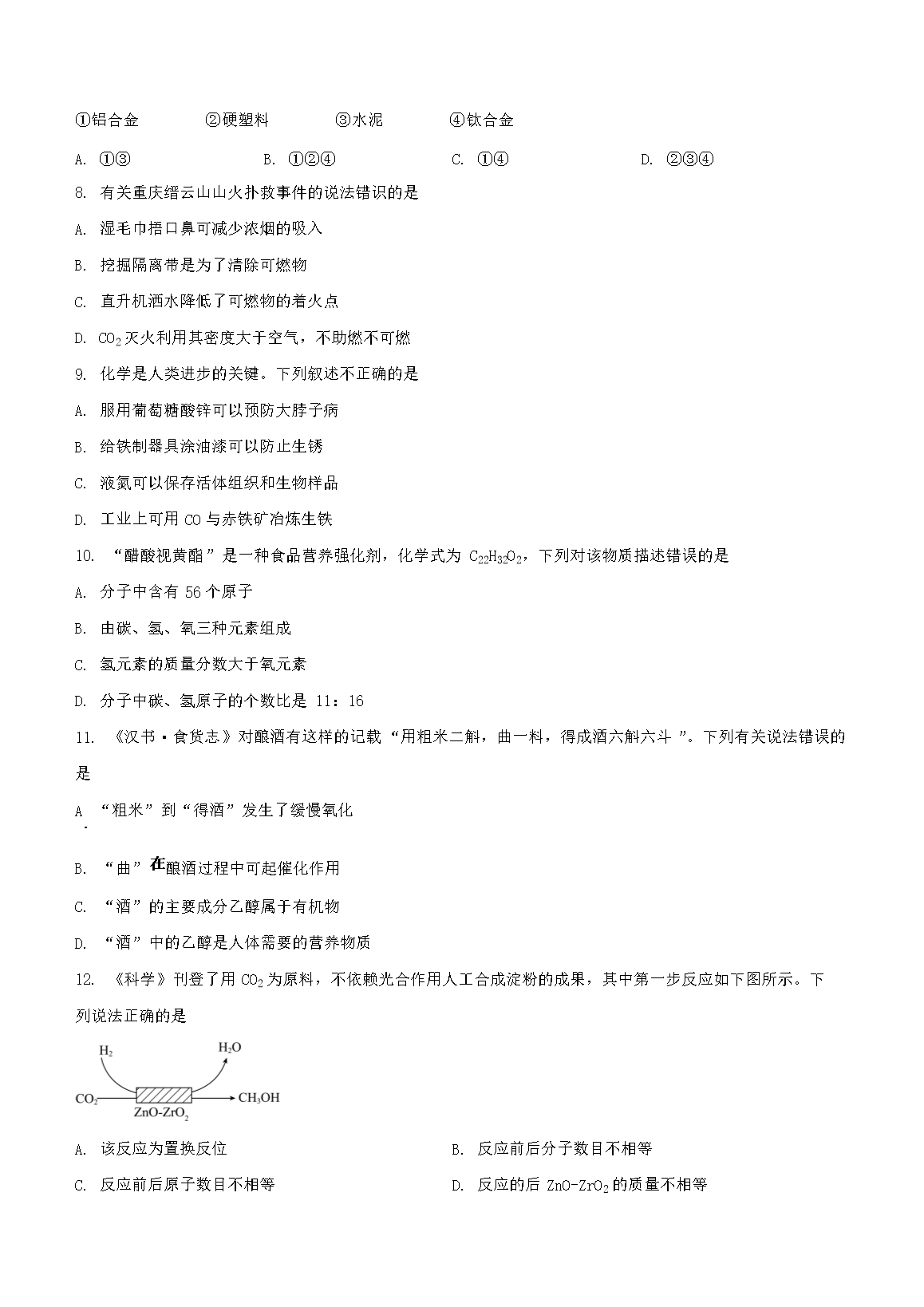
2021重庆本科分数线是多少?07-02
生活需要激情作文12-14
北京2017年12月英语四级查分网:中国高等教育学生信息网www.chsi.com.cn04-03
2021年10月内蒙古锡林自考准考证打印时间:10月11日起08-14