>
【文档预览】 文档大全网整理发布2023年重庆大渡口中考化学试题及答案(A卷)(Word版),前五页预览如下:
本文来源:https://www.wddqw.com/Yz5v.html
相关文章:
正在阅读:
2023年重庆大渡口中考化学试题及答案(A卷)(Word版)06-19
2017河南妇产科主治医师考试报名网站:中国人才卫生网www.21wecan.com04-05
美丽的白桦林作文500字09-28
2018成人高考高起点英语基础试题及答案【16-20】04-29
初一上册人教版数学电子书2016:2016初一上册英语练习题03-01
2017年成人高考高起点语文词语辨析练习及答案(3)07-30
2016福建漳州市市直事业单位招考拟聘公示12-16
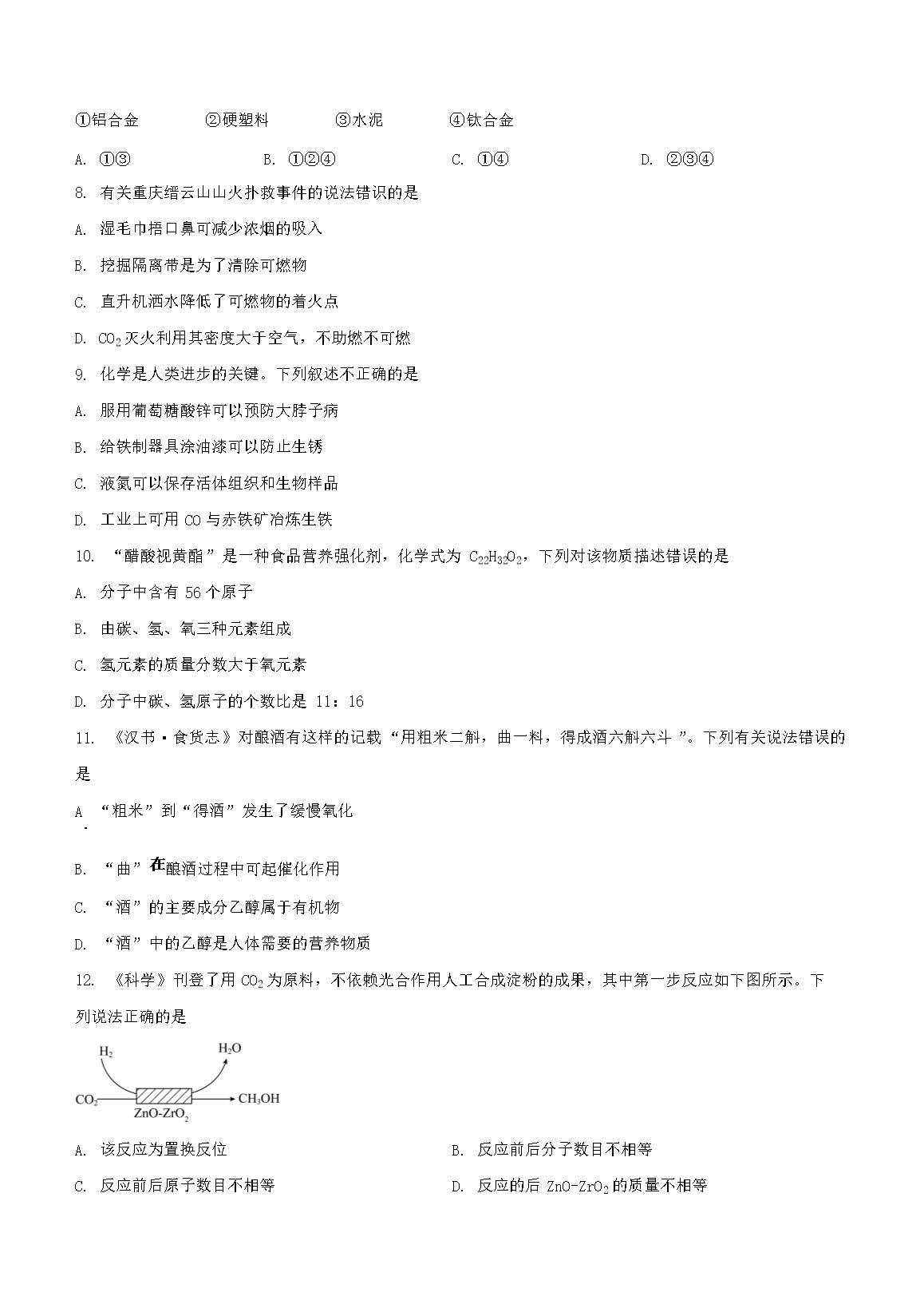
初二上册历史与社会配套作业本参考答案03-04
2022年安徽铜陵经济师准考证打印时间:11月8日起(初级、中级)08-22
2017高考作文素材:对待成功06-20
微信语音怎么转发出去?微信如何转发别人语音06-08