正在阅读:
2023年重庆长寿中考化学试题及答案(A卷)(Word版)06-19
2022年河北省高考平稳顺利结束高考成绩预计6月下旬可查询06-13
母亲的手作文600字11-27
2020年江苏省南通农商银行大学生暑期社会实践招募公告11-03
西藏2019考研复试五大步骤及复试流程图10-22
河北张家口2018考研现场确认需要做什么01-21
2016年四川中级会计职称查分网站:全国会计资格评价网04-08
新的校园作文700字09-16
近在眼前的幸福作文700字01-25
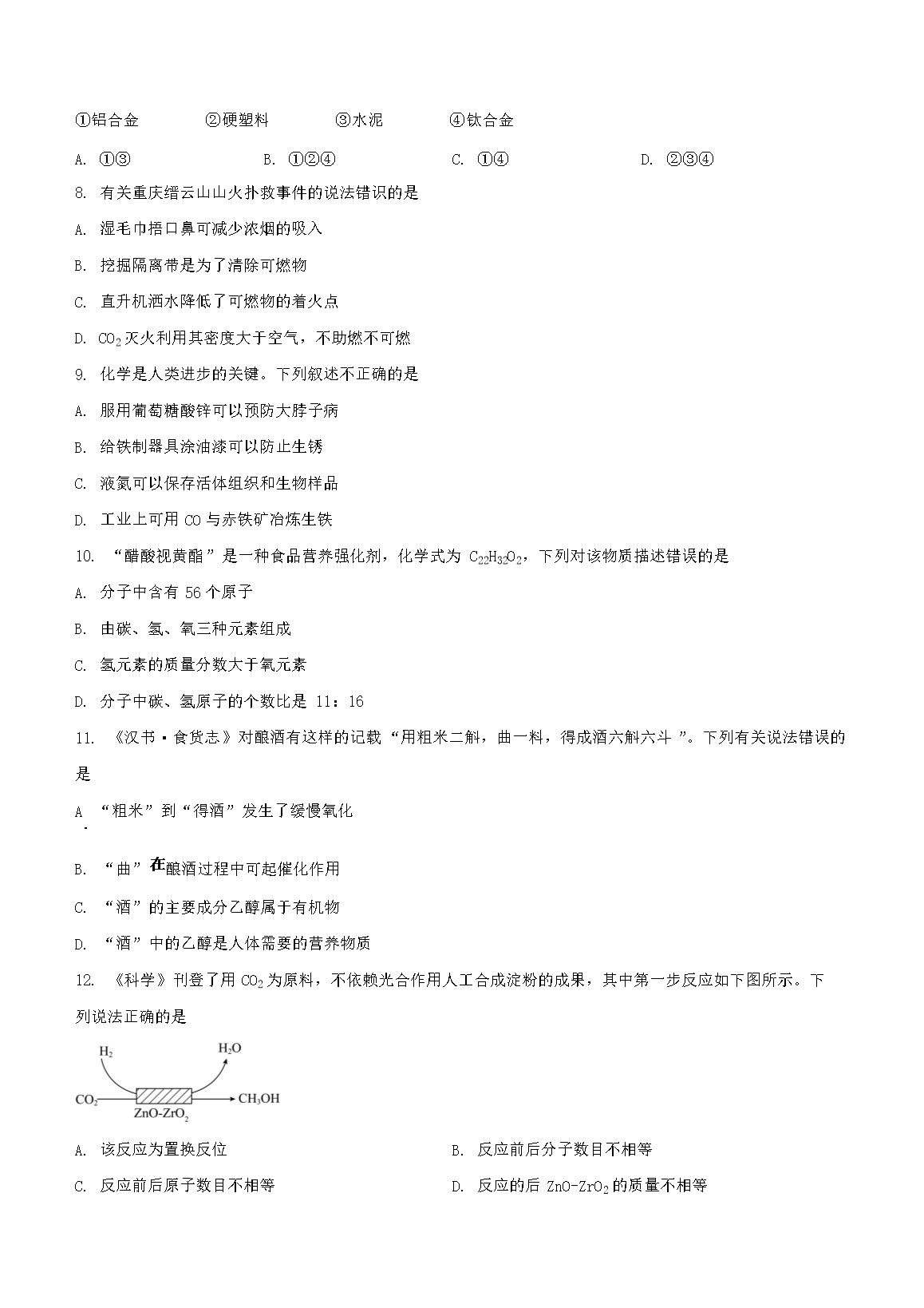
单手握鸡蛋作文500字07-21