>
【文档预览】 文档大全网整理发布2023年重庆永川中考化学试题及答案(A卷)(Word版),前五页预览如下:
本文来源:https://www.wddqw.com/ij5v.html
相关文章:
正在阅读:
2023年重庆永川中考化学试题及答案(A卷)(Word版)06-19
2023年安徽省六安市叶集区博物馆外聘人员招聘公告03-02
扬州仪化第二小学介绍02-26
王者荣耀惹的祸作文800字08-27
湖北孝感2018考研预报名入口【点击报名】02-17
2020年安徽中级银行从业资格考试准考证打印时间:10月19日至25日12-26
2023山东菏泽市第三人民医院招聘编制备案制工作人员100人(报名时间9月2日-9日)08-26
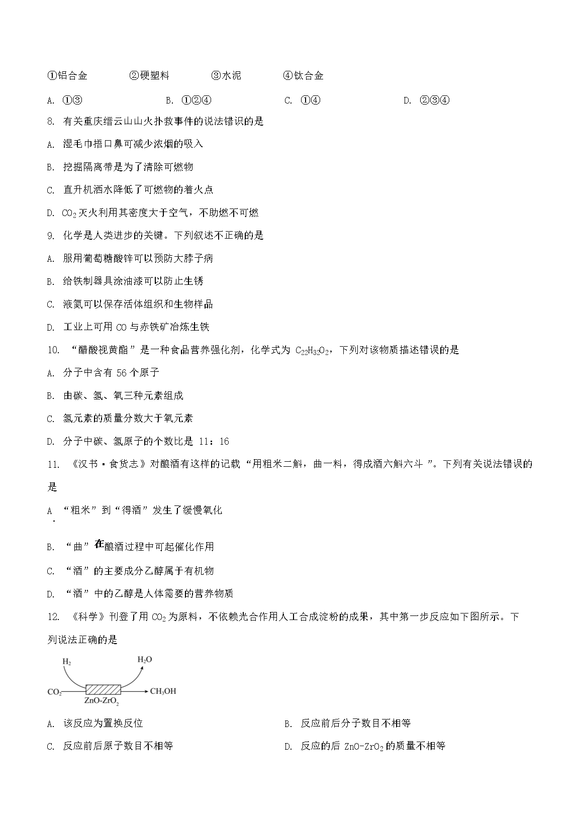
2020高考作文题目预测及范文:漫画作文12-12
美丽的校园作文300字06-26
2022年甘肃中级会计职称考试题型、考试方式和评分原则07-06
江西2019年审计师准考证打印时间:10月7日-12日11-19