>
【文档预览】 文档大全网整理发布2023年重庆万州中考化学试题及答案(A卷)(Word版),前五页预览如下:
本文来源:https://www.wddqw.com/yj5v.html
相关文章:
正在阅读:
2023年重庆万州中考化学试题及答案(A卷)(Word版)06-19
经典的宝宝胎教故事文字版4篇09-26
医院窗口工作早退检讨书三篇03-03
不敢面对现实总是逃避的句子,不敢面对现实的句子【三篇】07-24
生活中的感动作文400字08-17
德国移民需要什么条件才可以|德国移民四大主要方式盘点05-24
2023年河北主管护师考试成绩查询时间及入口[考后2个月]05-30
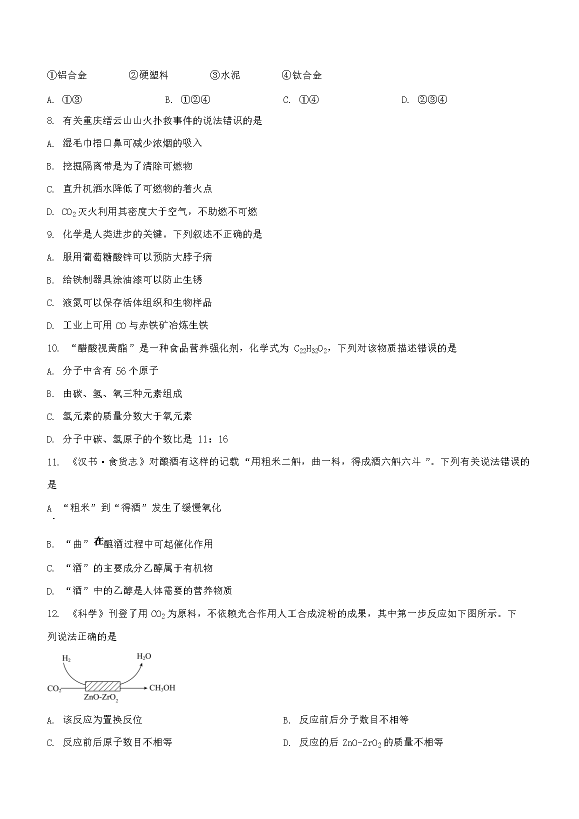
实习自我鉴定300字_煤矿实习自我鉴定范文03-08
七夕情人节唯美的表白语3篇11-04
国家税务局工作总结范文三篇07-11
2020年江西新余初级会计职称成绩查询时间:9月30日前(附查分入口)11-11