>
【文档预览】 文档大全网整理发布2023年重庆江北中考化学试题及答案(A卷)(Word版),前五页预览如下:
本文来源:https://www.wddqw.com/DV5v.html
相关文章:
正在阅读:
2023年重庆江北中考化学试题及答案(A卷)(Word版)06-19
新疆2018年税务师考试报名时间预计5月份03-29
2021下半年北京中级银行从业资格证报名入口已开通(8月30日至9月24日)08-18
赞美金秋十月的诗词精选10-20
湖南机电职业技术学院2017年12月英语六级报名时间01-31
2018杭州银行北京分行校园招聘公告05-12
大学生预备党员转正申请书2000字范文大全11-09
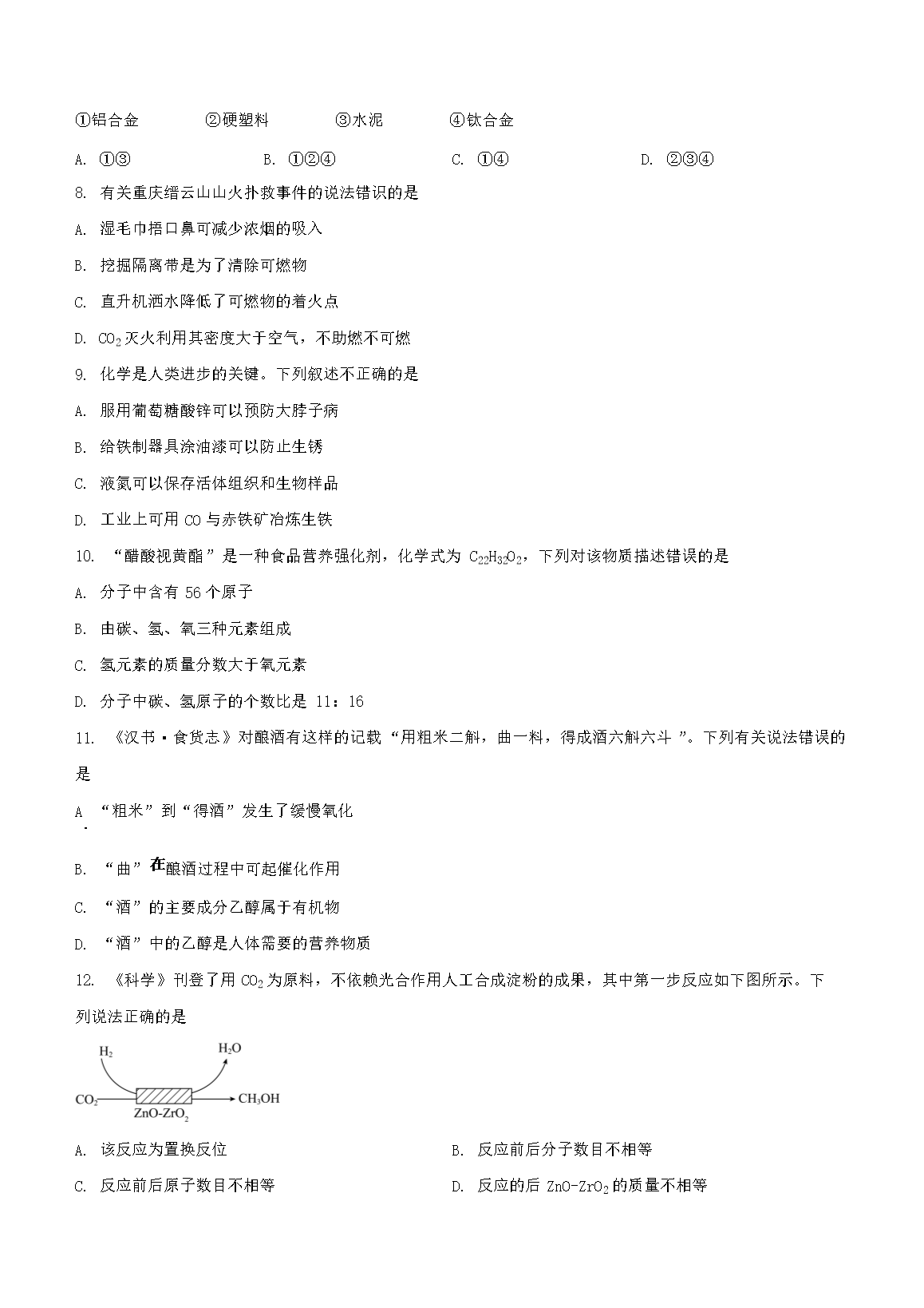
在田野上感恩作文800字12-26
大学生暑期实习报告格式范文09-20
2021年广东英语专业四级报名时间及报名条件06-24
小学生奥数不等与排序练习题五篇04-21