>
【文档预览】 文档大全网整理发布2023年重庆南岸中考化学试题及答案(A卷)(Word版),前五页预览如下:
本文来源:https://www.wddqw.com/RV5v.html
相关文章:
正在阅读:
2023年重庆南岸中考化学试题及答案(A卷)(Word版)06-19
初三抒情哲理散文:青春的诗行_800字12-07
给母亲的简短生日祝福语12-20
追梦路上有你作文600字初二|初二写人作文:追梦路上的人_1200字04-12
2019下半年上海教师资格证面试成绩查询入口:NTCE中国教育考试网12-26
雪作文450字10-28
爱喝酒的爸爸作文600字07-02
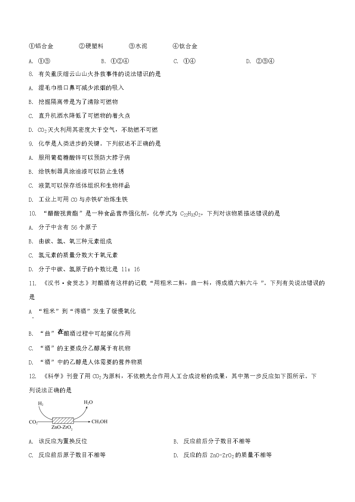
2022年山东菏泽艺术统考成绩查询入口(已开通)01-16
祝福新婚的短句09-12
企业个人工作总结范文简短03-01
一次有趣的课本剧作文800字08-08