>
【文档预览】 文档大全网整理发布2023年重庆沙坪坝中考化学试题及答案(A卷)(Word版),前五页预览如下:
本文来源:https://www.wddqw.com/pz5v.html
相关文章:
正在阅读:
2023年重庆沙坪坝中考化学试题及答案(A卷)(Word版)06-19
小学师德师风工作计划2021-小学师德师风工作计划201807-08
给女友认错万能检讨书范文10-17
2018年福建省福州市海洋与渔业应急保障中心招聘公告05-22
高中写人叙事800字作文【三篇】02-12
2023广东省第二中医院(广东省中医药工程技术研究院)招聘计划[招满即止]02-09
2001年重庆中考英语真题及答案(Word版)05-19
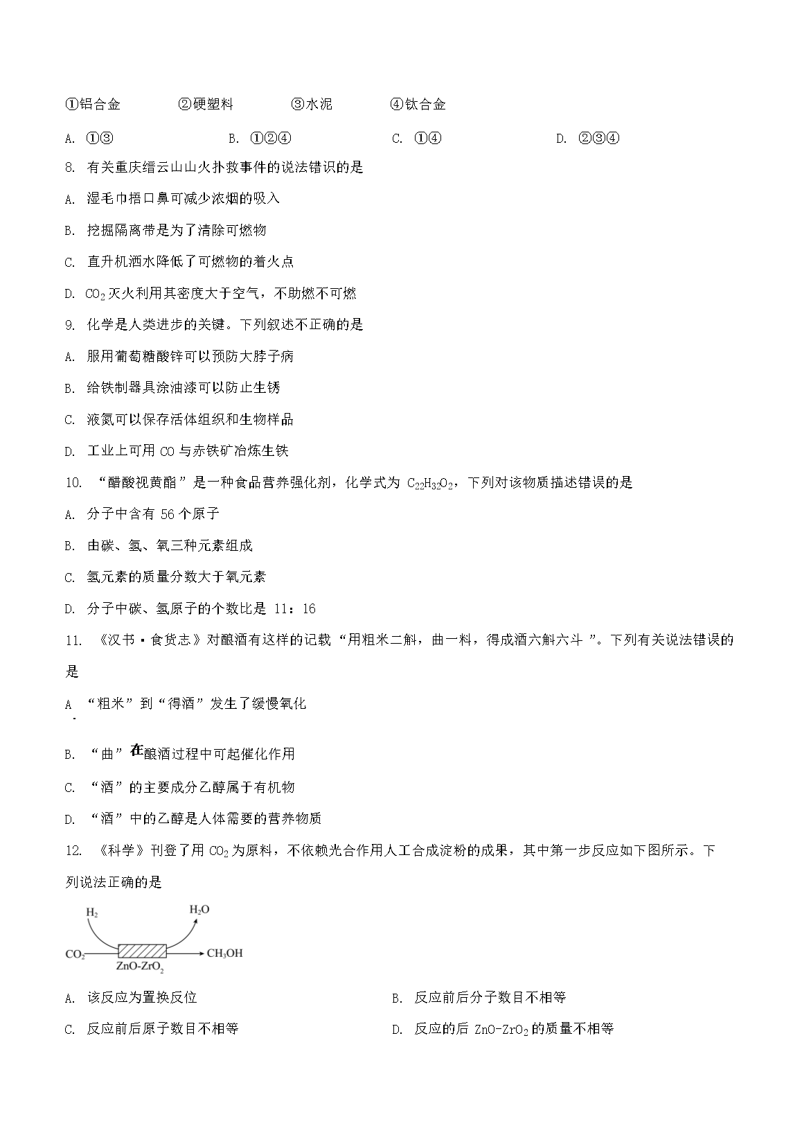
明月共此时作文600字12-29
感谢父母议论文800字:五年级议论文:感谢父母10-01
高一物理必修二期末知识点复习07-08
李清照的抒发爱情的诗句_李清照描写爱情的诗句11-03