>
【文档预览】 文档大全网整理发布2023年重庆巴南中考化学试题及答案(A卷)(Word版),前五页预览如下:
本文来源:https://www.wddqw.com/p85v.html
相关文章:
正在阅读:
2023年重庆巴南中考化学试题及答案(A卷)(Word版)06-19
趣味亲子家庭益智游戏大全06-24
2021年甘肃高考报名人数24.59万人考场6926个07-17
中国资产评估协会:2021年广东资产评估师成绩查询入口已开通09-02
小学五年级科学课件(精选5篇)06-10
2021年山东省日照市中考英语真题及答案(图片版)07-30
2023年上海浦东中考时间安排:6月17日-19日03-29
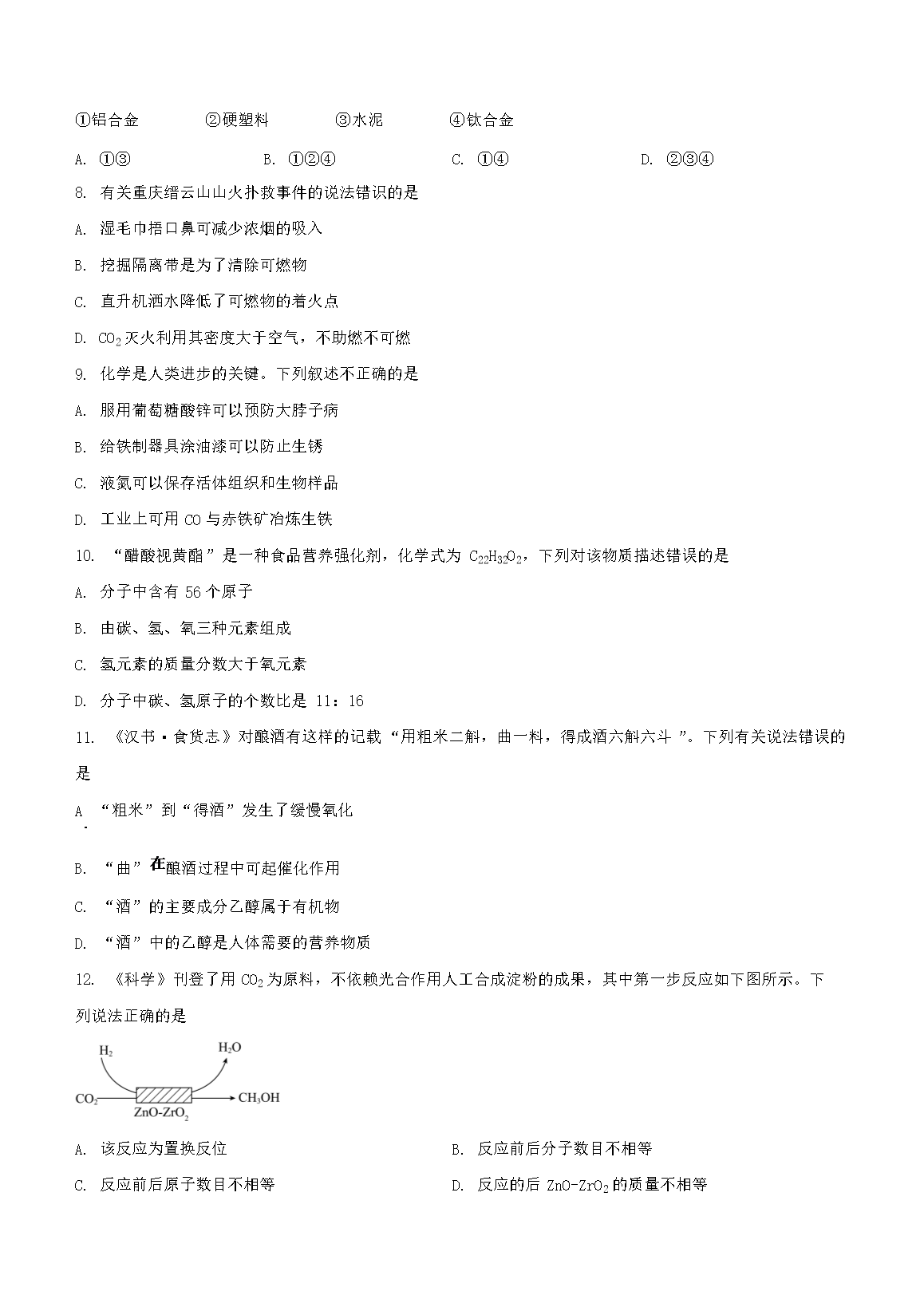
2019下半年吉林中小学教师资格证成绩查询入口已开通【笔试成绩】02-01
2020年江苏税务师证书申领时间延期至2月8日06-24
一年级小学生优秀作文范文250字09-22
关于办理河南2019年下半年自学考试毕业证工作延期的通知01-12