>
【文档预览】 文档大全网整理发布2023年重庆合川中考化学试题及答案(A卷)(Word版),前五页预览如下:
本文来源:https://www.wddqw.com/Tj5v.html
相关文章:
正在阅读:
2023年重庆合川中考化学试题及答案(A卷)(Word版)06-19
老师八十大寿简短祝寿词02-11
2017考研适合女生报考的10大专业及院校推荐03-07
银行网点主任个人述职报告-银行主任个人年终述职报告09-19
执业医师考试:1月12日起报名2月14日起审核11-13
2018云南法律职业资格考试报名时间公布(客观题+主观题)06-09
2018年9月新疆计算机三级成绩查询入口【11月2日起】08-11
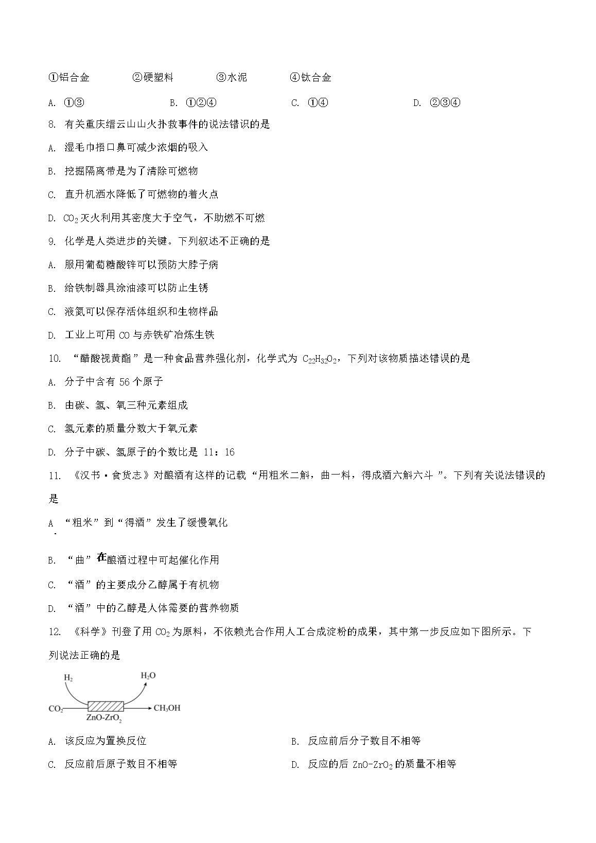
2023年山西中药学职称考试成绩查询入口[已开通]06-03
[2019年河南中考语文试卷及答案]2019年上海徐汇中考语文真题11-24
2016预备党员转正思想报告范文精选:学习党的纲领09-25
2020年河北初级会计职称考试题型及分值03-21