>
【文档预览】 文档大全网整理发布2023年重庆渝北中考化学试题及答案(A卷)(Word版),前五页预览如下:
本文来源:https://www.wddqw.com/Vj5v.html
相关文章:
正在阅读:
2023年重庆渝北中考化学试题及答案(A卷)(Word版)06-19
山西省2018年高考分数线,山西省2018年10月自学考试报名时间:8月10日至19日03-17
2016房地产估价师考试模拟试题及答案汇总04-27
2020河北沧州研究生考试报名条件03-26
2020上半年广东英语四六级报名网站网址:cet-bm.neea.edu.cn或cet.neea.edu.cn12-28
2020年有关端午节的小学作文400字3篇12-26
2016年10月22-23日北京国展大型人才招聘会详情04-16
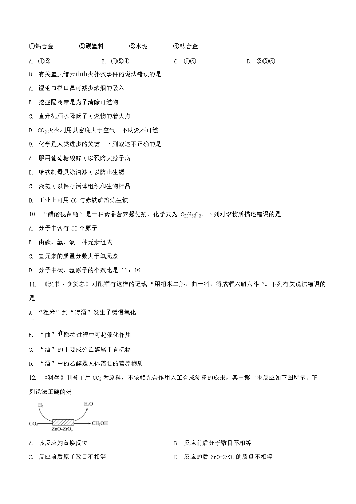
那一年我遇到了你作文11-28
2018年北京西城军人子女中考照顾加分考生名单04-30
早上好问候语2022最新美篇12-09
七年级演讲稿作文600字:行动起来,美化我们的校园10-15