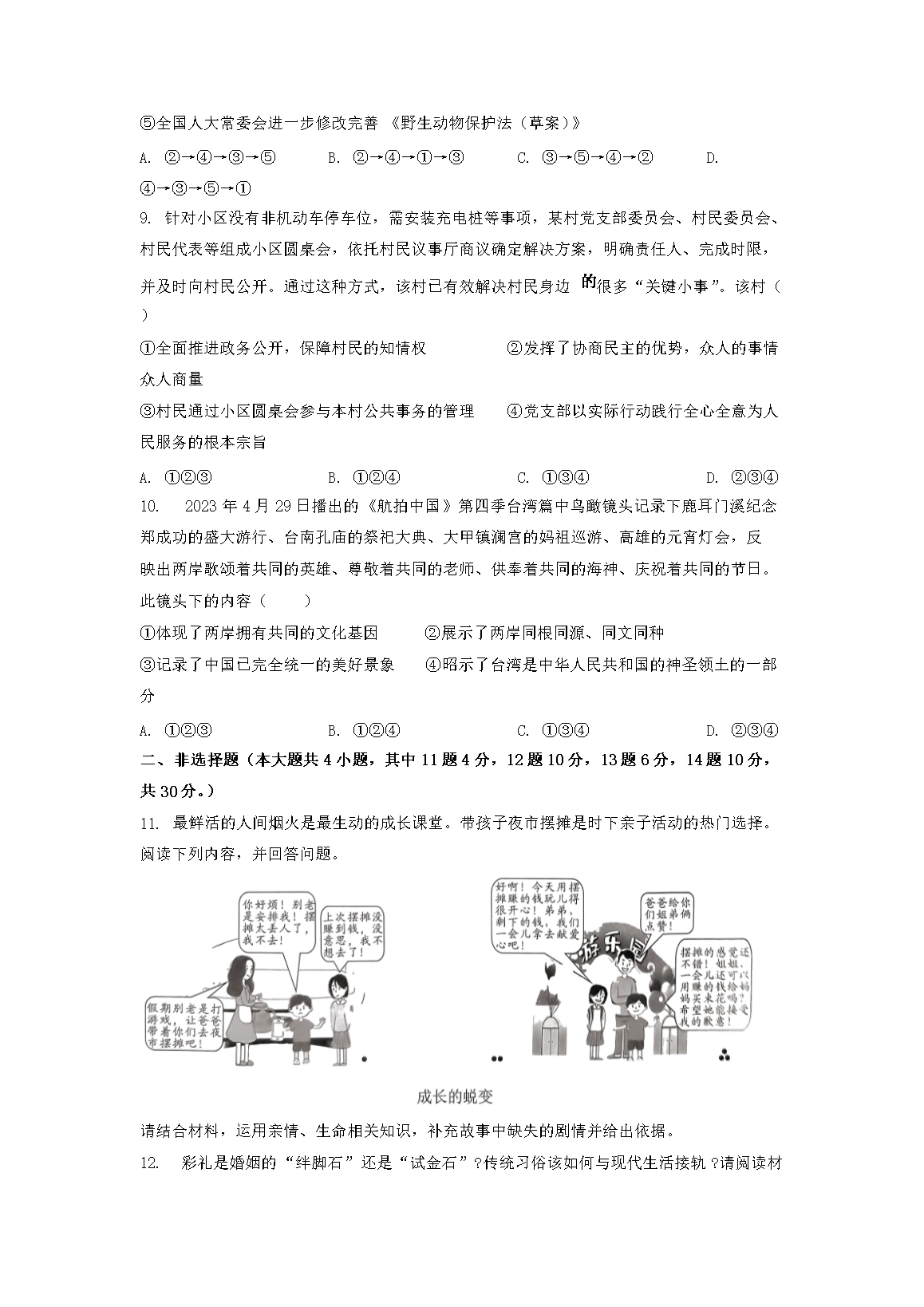
>
【文档预览】 文档大全网整理发布2023年重庆长寿中考道德与法治真题及答案(B卷)(Word版),前五页预览如下:
本文来源:https://www.wddqw.com/pj5v.html
相关文章:
正在阅读:
2023年重庆长寿中考道德与法治真题及答案(B卷)(Word版)06-19
那一次我真的哭了写景作文,五年级写景作文:那一次春游_650字11-30
2020甘肃酒泉考研预报名入口03-17
时间都去哪儿了作文800字05-22
遇上碎片化的生活作文900字11-03
国庆节送男朋友什么礼物好-16年国庆节给男朋友的短信:给男朋友国庆节短信03-17
求职简历的自我评价[五篇]08-26
2021高三励志幽默创意标语【五篇】09-19
关于梦想的想象作文400字|初一想象作文:梦想_400字11-05
2016年12月英语六级真题第1套(Word版)12-05
初一叙事作文:这里有属于我的世界作文(2)12-31