>
【文档预览】 文档大全网整理发布2023年重庆合川中考道德与法治真题及答案(B卷)(Word版),前五页预览如下:
本文来源:https://www.wddqw.com/SV5v.html
相关文章:
正在阅读:
2023年重庆合川中考道德与法治真题及答案(B卷)(Word版)06-19
人教版初中奥数几何矩形知识点12-25
让勇敢带梦想前行作文800字12-15
小学生想象作文大全:我想要飞05-05
2022年上半年新疆奎屯市普通话水平测试报名工作通知05-21
七年级作文600字以上 难忘的 那一刻-难忘的那一刻七年级600字作文12-12
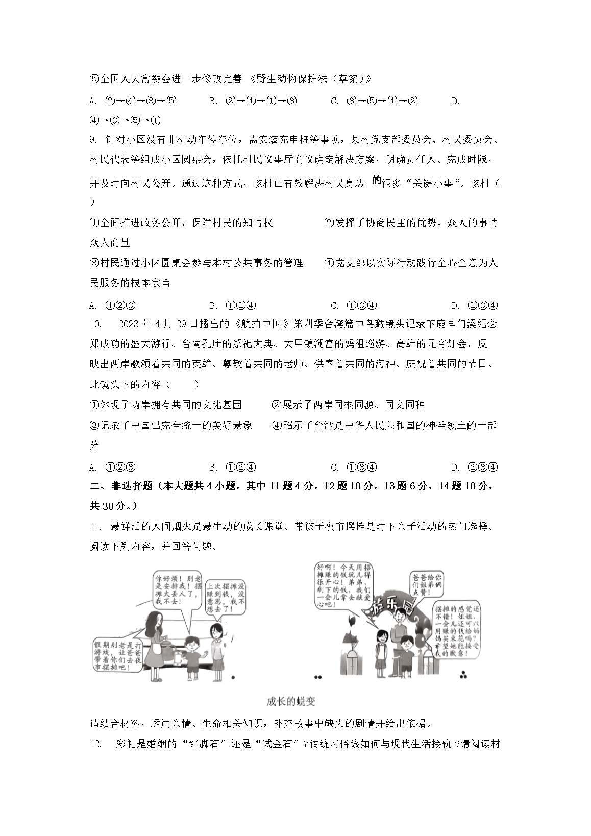
福建省龙岩市第二医院招聘41人报名即日起至7月31日截止06-29
2022上半年山东英语四级报名时间、条件、流程及入口【口试+笔试】04-19
企业员工预备党员转正思想汇报范文2000字08-02
人教版小学一年级下册语文目录人教版:人教版小学一年级下册语文教案3篇09-27
2017年中考成绩查询时间及查询方式,2017年西藏中考成绩查询时间及入口01-20