>
【文档预览】 文档大全网整理发布2023年重庆万盛中考道德与法治真题及答案(B卷)(Word版),前五页预览如下:
本文来源:https://www.wddqw.com/Fj5v.html
相关文章:
正在阅读:
2023年重庆万盛中考道德与法治真题及答案(B卷)(Word版)06-19
越野大冒险教案_幼儿园大班体育活动:越野训练营11-04
2021年山西忻州初级会计职称准考证打印入口(5月6日至5月23日)07-06
二年级小学生寒假日记200字左右01-30
护士试用期转正自我鉴定2018年06月27日_2018采购员转正自我鉴定三篇08-22
幼儿教师见习自我鉴定09-14
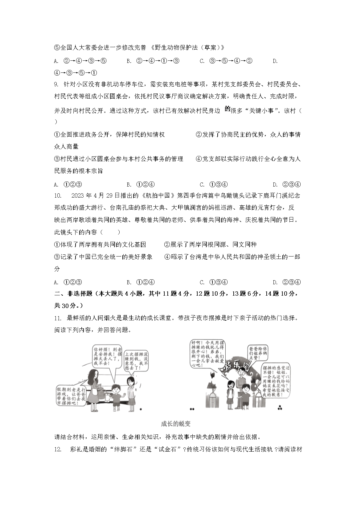
1992年湖北高考理科政治真题及答案(Word版)09-15
体育教师教学工作计划个人,体育教师教学工作计划07-30
永不放弃作文400字09-22
2017年贵州黔东南中考历史真题11-21
2020年重庆口腔执业医师成绩查询网站:国家医学考试网www.nmec.org.cn11-14