正在阅读:
2023年重庆江津中考道德与法治真题及答案(B卷)(Word版)06-19
[2017年湖南特岗教师招聘公告]2017年8月湖南教师招聘公告02-11
四年级作文我的同学400字左右,四年级作文:我的同学400字08-17
2017吉林二级建造师考试报名网址:www.jlzkb.com05-22
军人标准入党申请书3000字|标准军人入党申请书600字06-14
逛花市作文500字08-20
小学四年级关于学校英语作文范文11-01
2017年新年祝福语大全:2017年新年鸡年祝福短信08-11
四字吉祥语大全新年祝福|四字吉祥语大全10-28
七年级下册英语作业本答案外研版2021-七年级下册英语作业本答案外研版201710-06
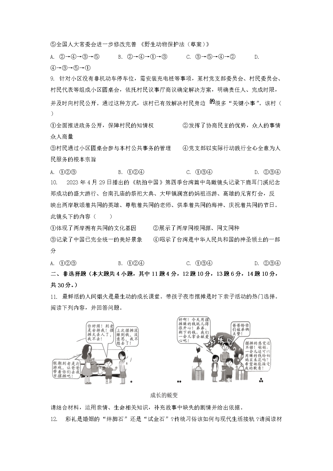
小雨点的来历作文450字10-31