>
【文档预览】 文档大全网整理发布2023年重庆黔江中考道德与法治真题及答案(B卷)(Word版),前五页预览如下:
本文来源:https://www.wddqw.com/5z5v.html
相关文章:
正在阅读:
2023年重庆黔江中考道德与法治真题及答案(B卷)(Word版)06-19
1000米运动会加油稿100字左右_1000米运动会加油稿七篇01-31
2020河北省邢台市襄都区政府机关招聘公告【30人】10-01
2022年6月福建英语六级考试时间、内容、题型及分值【6月11日】06-08
2018年宁夏银川市妇幼保健医院招聘公告07-04
家庭教育的原则方法08-02
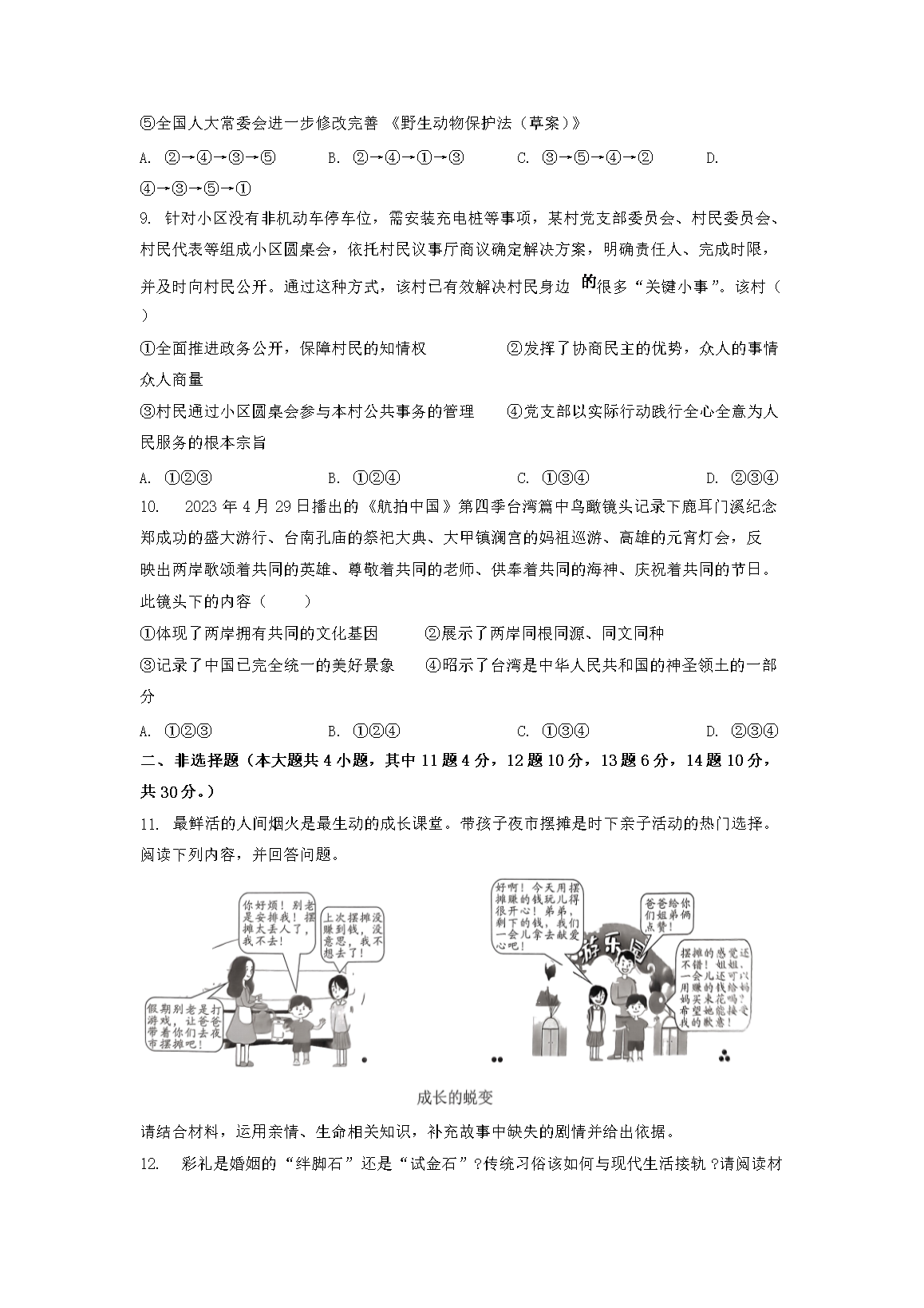
2016年浙江金华永康市新店小学教师招聘信息05-28
2022年黑龙江房地产估价师考试时间:11月12日、13日01-23
2020交通银行吉林分行金融科技人才岗校园招聘04-12
四年级踢毽子的作文怎么写-四年级踢毽子作文【三篇】05-12
关于世界无烟日英语作文:NoSecondhandSmoke12-03