>
【文档预览】 文档大全网整理发布2023年重庆双桥中考道德与法治真题及答案(B卷)(Word版),前五页预览如下:
本文来源:https://www.wddqw.com/1j5v.html
相关文章:
正在阅读:
2023年重庆双桥中考道德与法治真题及答案(B卷)(Word版)06-19
2017年高考物理知识点复习:“动量守恒”的“条件表述”09-14
中学生近视情况调查报告_中学生近视问题调查报告10-02
2022年河北石家庄考区全国会计专业技术中级资格考试报名相关问题解答05-29
2020年二级建造师考试《水利水电工程》必备知识点11-08
垃圾分类作文500字07-04
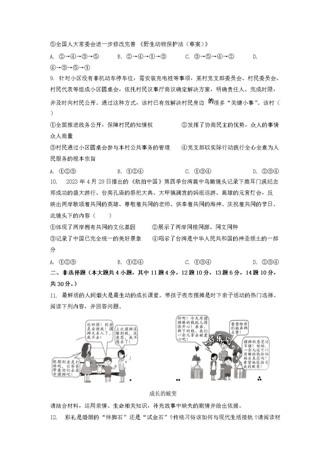
遨游汉字王国作文700字08-05
世界上最难的绕口令大全(超级难)_最难的绕口令大全【精选篇】02-14
2017年福建高考成绩查询,2017福建高考成绩查询网址:http://www.eeafj.cn/01-20
留学法国关于推荐信问题09-20
四川中国民用航空飞行学院2016年招生章程09-04