>
【文档预览】 文档大全网整理发布2023年重庆沙坪坝中考道德与法治真题及答案(B卷)(Word版),前五页预览如下:
本文来源:https://www.wddqw.com/tj5v.html
相关文章:
正在阅读:
2023年重庆沙坪坝中考道德与法治真题及答案(B卷)(Word版)06-19
2017年5月山东二级人力资源管理师报名时间:3月29日前10-29
2016大学生思想报告范文1500字02-27
2023年房屋租赁协议书范文06-27
沙湖游记作文500字07-06
2019年河南开封杞县招聘教师公告【389人】03-14
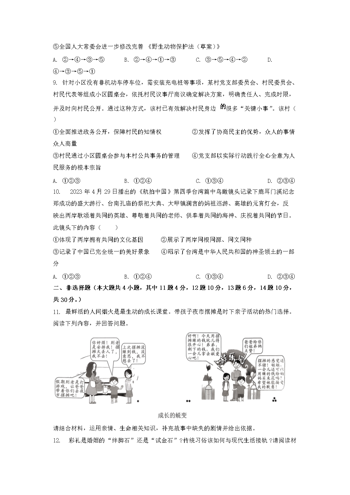
英语四级作文句子和模板汇集_关于英语四级作文句子模板10-16
骑木桶的女巫读后感500字10-17
2019年证券从业资格考试模拟试题及答案:法律法规(备考3)09-29
2019年第22批山东烟台二级建造师注册证书丢失作废人员公示01-27
天津河东2019年考研预报名时间:9月24日至9月27日07-27