
一、招聘岗位和人数
二、应聘条件
(一)认可绍兴银行核心价值观,具有良好的职业操守,无不良记录。
(二)政治坚定,遵规守矩,具有较强的事业心、责任感和服务意识。
(三)具有较强的客户服务意识、风险防范意识和良好的团队意识。
(四)当前无纪律处分或不在处分期内;同业人员无重大违规责任风险贷款;无五年以内受两次及以上党纪或纪律处分记录,无不良信用记录。
(五)身体健康,具备正常履行职责的身体条件。
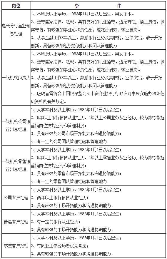
(六)具体岗位要求:
三、应聘须知
(一)应聘者籍贯不限,工作所在地籍贯人员优先考虑。
(二)岗位1-4报名人数不足1:3时,取消招聘;岗位5-7报名人数不足1:1时,可适当放宽条件,是否进入面试,由招录单位另行通知。
(三)岗位5-7,本科人员报名不足时,如为大专学历的同业人员,可录用为正式员工。
四、招聘说明
一级机构负责人考核任期为三年,试用期一年。任期内每年进行考核,并根据每年考核结果实行动态淘汰机制。试用期内机构发生违规案件或处罚的,负主要责任的,直接淘汰或解聘。
一经录用即为绍兴银行正式员工或派遣制员工,除享受国家政策规定的五险一金、年休假、疗休养等外,还提供学习培训、午餐/午餐补贴、健康体检等。
薪酬由基本薪酬和绩效考核薪酬组成。绩效考核薪酬根据绍兴银行相关考核办法确定。
五、应聘方式
(一)应聘者请下载并填写《绍兴银行应聘登记表》。
(二)报名方式:以邮件形式发送《绍兴银行应聘登记表》到sxyhjxfh@qq.com(主题请注明:“应聘绍兴银行-意向工作地点-职位-姓名”)。
(三)初审通过后,我行将在报名截止日2周内通知面试。
(四)报名截止日期:2023年8月31日。
招聘咨询电话:0573-82672995 叶女士