【#银行招聘# 导语】2022绍兴银行浙江嘉兴分行招聘27人,报名时间:2022年2月16日截止,©文档大全网现将招聘公告原文发布如下:
绍兴银行是一家成立于1997年的国有控股城市商业银行,现有员工2400余人,分支机构110余家。绍兴银行嘉兴分行为绍兴银行下辖首家异地分行,自2011年成立以来,各项业务快速发展,机构数量已达17家,遍布嘉兴五县两区,员工人数已超300人。现因业务发展需要,需面向社会公开招聘优秀人才,公告如下:
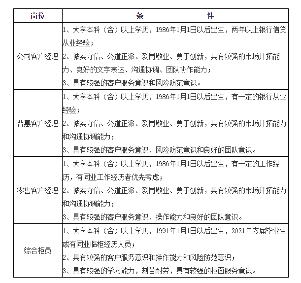
一、招聘岗位和人数
二、招聘条件
三、应聘须知
(一)所有岗位的应聘者须符合下列基本条件:
1、认同本行核心价值观,具有良好的职业操守,无不良记录。
2、具备较强的工作责任意识,具有良好的团队意识和奉献精神。
(二)应聘者籍贯不限,工作所在地籍贯人员优先考虑。
(三)若应聘人数比例不足1:1时,学历可适当放宽要求。
四、福利待遇
本次招聘,一经录用即为绍兴银行正式员工或派遣制员工,除享受国家政策规定的五险一金、年休假、疗休养等外,还提供学习培训、午餐/午餐补贴、健康体检等。
薪酬由基本薪酬和绩效考核薪酬组成。绩效考核薪酬根据绍兴银行相关考核办法确定。
五、应聘方式
(一)应聘者请下载并填写《绍兴银行应聘登记表》,附身份证、学历证书、专业技术职务证书、近年来所获荣誉证明等复印件,近期2寸免冠彩照。
(二)报名方式:以邮件形式发送《绍兴银行应聘登记表》及相关资料扫描件到sxyhjxfh@qq.com(主题请注明:“应聘绍兴银行-意向工作地点-职位-姓名”)。
(三)初审通过人员,我行将在报名截止日2周内通知面试时间。如审核未通过,应聘材料恕不退还。
(四)报名截止日期:2022年2月16日。
招聘咨询电话:0573-82651270 叶女士
附件:绍兴银行应聘登记表
2022绍兴银行浙江嘉兴分行招聘信息【2月16日截止报名】.doc