
绍兴银行台州分行成立于2014年4月,各项业务发展状况良好,经营效益逐步提升,分行现下辖温岭、临海、玉环、黄岩、路桥、仙居六家小微企业专营支行,杜桥小微专营支行、椒江洪家社区支行、温岭箬横社区支行、温岭泽国小微综合支行、临海大田社区支行、临海大洋社区支行、玉环楚门社区支行、黄岩新前小微专营支行、温岭大溪小微专营支行九家,特面向椒江、温岭、临海、天台、玉环、黄岩、路桥、仙居、杜桥诚聘以下英才。
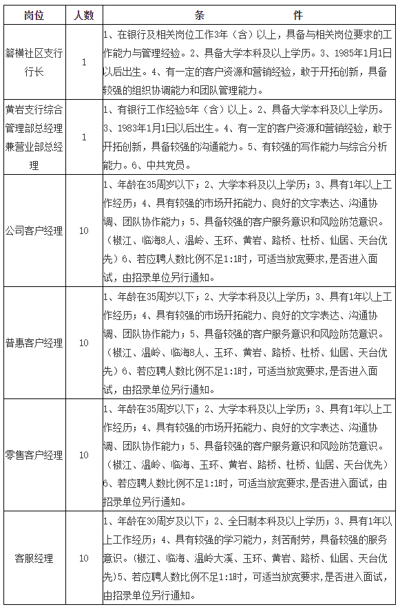
一、社会招聘的岗位、人数和条件
二、应聘须知:
(一)所有岗位的应聘者须符合下列基本条件:
1、认同本行核心价值观,具有良好的职业操守,无不良记录。
2、具备较强的工作责任意识,具有良好的团队意识和奉献精神。
(二)应聘者请先登录绍兴银行网站(http://www.sxccb.com),点击“人才招聘”,下载并填写《绍兴银行应聘登记表》,附身份证、学历证书、专业技术职务证书、近年来所获荣誉证明等复印件,近期2寸免冠彩照。
(三)报名方式:
1、邮件形式:将《绍兴银行应聘登记表》及相关资料扫描件放在一个压缩包内发送到:sxccbtzzp@163.com(主题请注明:应聘“绍兴银行-台州-岗位-姓名)。
2、邮寄形式:邮寄《绍兴银行应聘登记表》及相关资料到:台州市椒江区广场南路58号绍兴银行台州分行办公室(注明“应聘”字样)。
(四)经初审,我行将及时通知是否合格参加面试。如审核未通过,应聘材料恕不退还。
(五)报名截止日期:2023年7月18日0时。
联系人与联系电话:杨女士 88190161
地址:台州市椒江区广场南路58号绍兴银行台州分行
正在阅读:
2023年绍兴银行浙江台州分行招聘42人报名时间7月18日截止07-13
幼儿园室内游戏教案2023【优选五篇】12-09
湖南益阳2020考研预报名时间:9月24日至27日03-01
西师大一年级语文下册《春天来了》原文、知识点及练习题10-14
商业演出活动策划|商业宣传活动策划01-24
2021年河北艺术统考和校际联考重要时间节点一览表10-29
有这样一种声音作文600字12-28
金融系统职员入党志愿5000字10-11