
绍兴银行温州分行自2017年8月落户温州,坚持秉承“物芳志远,信诚行健”的经营理念,积极探索金融创新,致力于为温州地区客户和社会提供全面、优质、高效的金融服务。分行成立6年来,各项业务快速发展,现有瑞安、平阳、乐清、瓯海、苍南、永嘉6家支行,龙湾小微综合支行筹建中,分行对人才的渴求也与日俱增。分行注重培养员工综合能力,努力营造和谐的内部竞争环境,为员工提供多通道的职业发展空间和具有市场竞争力的薪资水平。
因业务发展需要,现在温州范围内诚聘英才,热忱欢迎各位英才加盟,共同实现发展理想!
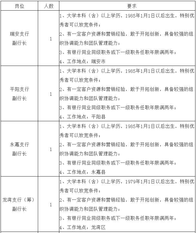
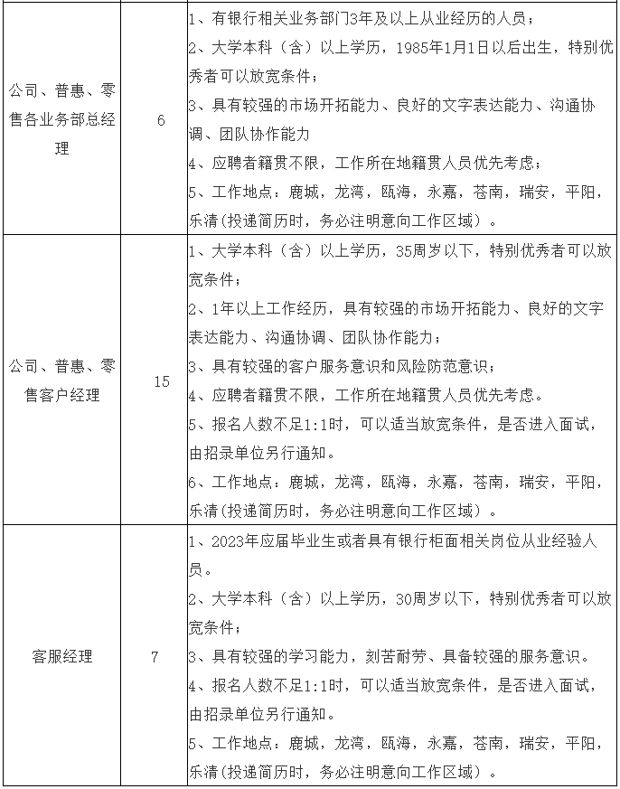
一、社会招聘岗位、人数及条件

二、应聘须知:
应聘人员除满足岗位任职条件外,应同时满足以下基本条件:
1.具有良好的职业道德操守和较强的事业心、责任心,无不良行为记录;
2.熟悉国家金融政策法规,具备相应岗位需要的基础知识与基本技能;
3.身体健康,能适应岗位工作要求;
4.不属于我行规定的亲属回避的对象。
三、报名方式:
1.下载并填写《绍兴银行应聘登记表》,附身份证、学历证书、专业技术职务证书、近年来所获荣誉证明等复印件,近期2寸免冠彩照。
2.报名方式:以邮件形式发送《绍兴银行应聘登记表》及相关资料扫描件到sxccbwzfh@163.com(主题请注明:应聘“绍兴银行-温州-岗位-姓名”)。
3.初审后,我行将及时通知应聘人员是否能够参加面试。如审核不通过,应聘材料恕不退还。
4.报名截止时间:2023年7月20日。
联系人:李女士 0577-88011828
地址:温州市鹿城区南塘街11号楼绍兴银行温州分行