
绍兴银行台州分行成立于2014年4月,各项业务发展状况良好,经营效益逐步提升,分行现下辖温岭、临海、玉环、黄岩、路桥、仙居、天台七家一级支行,杜桥小微专营支行、椒江洪家社区支行、温岭箬横社区支行、温岭泽国小微综合支行、临海大田社区支行、临海大洋社区支行、玉环楚门社区支行、黄岩新前小微专营支行、温岭大溪小微专营支行九家,特面向椒江、温岭、临海、天台、玉环、黄岩、路桥、仙居诚聘以下英才。
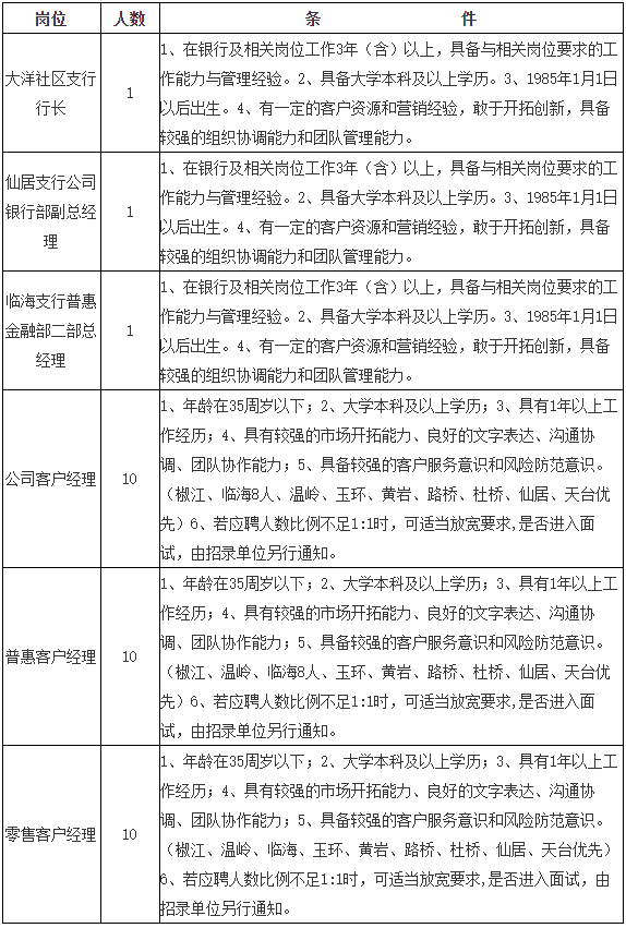
一、社会招聘的岗位、人数和条件
二、应聘须知:
(一)所有岗位的应聘者须符合下列基本条件:
1、认同本行核心价值观,具有良好的职业操守,无不良记录。
2、具备较强的工作责任意识,具有良好的团队意识和奉献精神。
(二)应聘者请先登录绍兴银行网站(http://www.sxccb.com),点击“人才招聘”,下载并填写《绍兴银行应聘登记表》,附身份证、学历证书、专业技术职务证书、近年来所获荣誉证明等复印件,近期2寸免冠彩照。
(三)报名方式:
1、邮件形式:将《绍兴银行应聘登记表》及相关资料扫描件放在一个压缩包内发送到:sxccbtzzp@163.com(主题请注明:应聘“绍兴银行-台州-岗位-姓名)。
2、邮寄形式:邮寄《绍兴银行应聘登记表》及相关资料到:台州市椒江区广场南路58号绍兴银行台州分行办公室(注明“应聘”字样)。
(四)经初审,我行将及时通知是否合格参加面试。如审核未通过,应聘材料恕不退还。
(五)报名截止日期:2023年8月8日0时。
联系人与联系电话:杨女士 88190161
地址:台州市椒江区广场南路58号绍兴银行台州分行
正在阅读:
2023年绍兴银行浙江台州分行招聘33人报名时间8月8日截止08-02
2011年广西南宁市中考英语真题及答案(Word版)08-25
2017年造价工程师报名时间及方式10-29
[学生会宣传部个人工作计划]宣传部个人工作计划范本03-09
2018福建省龙岩市城乡规划设计院招聘启事4月28日截止报名05-09
2022年湖南衡阳市市直机关公开遴选公务员公告【128名】09-08
2016大学生预备党员思想汇报精选07-26
今夜起相思作文600字01-19
有关艺考集训多少钱?07-01
2019年5月河南软考成绩什么时候出来11-03
广西贵港2018年中考成绩查询入口06-11