
绍兴银行嵊州支行秉承支持实体经济、服务小微企业,发展普惠金融的经营理念,积极探索金融创新,致力为社会和客户提供全面、优质、高效的金融服务,加大对嵊州市中小微企业的支持力度,促进地方经济发展,连续9年被嵊州市人民政府授予“金融机构支持地方经济发展突出贡献奖”。支行成立十余年来,各项业务快速发展,截止2023年6月底,存贷款规模达147亿元,网点已覆盖甘霖、三界、崇仁、黄泽、长乐等乡镇。支行注重培养员工综合能力,努力营造和谐的内部竞争环境,为员工提供多通道的职业发展空间和具有市场竞争力的薪资水平。
因支行业务发展需要,现面向嵊州市范围内诚聘英才,我们热忱欢迎各位英才加盟,携手同行,共创辉煌!
一、社会招聘的岗位、人数和条件
(一)网点负责人岗位、人数和条件
其中绩效考核要求:以合规经营为前提,经济效益为目标,采用KPI绩效考核体系,通过设立适合的KPI考核指标和任务目标,鼓励多劳多得,进一步激发工作积极性和创造性。考核任期为三年,试用期一年。任期内每年进行考核,并根据每年考核结果实行动态淘汰机制。试用期内机构发生违规案件或处罚的,负主要责任的,直接淘汰或解聘。
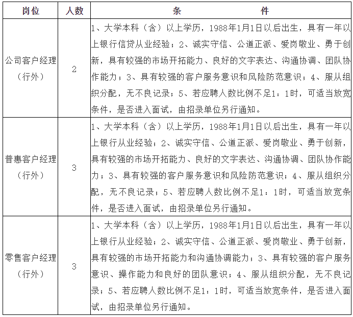
(二)客户经理及其他岗位、人数和条件
备注:
工作地点:嵊州本级、甘霖、三界、崇仁、黄泽、长乐、浦口。
二、福利待遇
本次招聘,一经录用即为绍兴银行员工,除享受国家政策规定的五险一金、年休假等外,还提供学习培训、午餐或午餐补贴、健康体检等。
薪酬由基本薪酬和绩效考核薪酬组成。绩效考核薪酬根据绍兴银行相关考核办法确定。
三、报名方式及注意事项
1、请报名人员进入绍兴银行——人才招聘——下载填写《绍兴银行应聘登记表》(需填写“应聘岗位”一栏,若不填写,视为无效报名),将登记表及身份证、学历证书、专业技术职务证书、近年来所获荣誉证明等各类证件电子版本放在一个压缩包内,发送至sxyhszzh@sina.com,邮件主题为“2023招聘-姓名-应聘岗位”。
2、初审通过人员,我行将及时通知面试时间,如审核未通过,应聘材料恕不退还。
3、应聘者需对个人信息的完整性和真实性负责,不得弄虚作假,否则我行有权取消其考试和录用资格,后果由应聘者本人承担。
4、面试、录用等招聘环节的通知和相关信息均以电话或短信形式通知,请保持通讯设备畅通。
5、报名截止日期:2023年7月18日24时。
联系人与联系电话:邢女士 83002188
地址:嵊州市一景路2号绍兴银行嵊州支行
正在阅读:
2023年绍兴银行浙江嵊州支行招聘9人报名时间7月18日24时截止07-12
2020年7月四川英语四级成绩查询时间、方式及入口【8月28日正式查分】11-08
孕中期胎教:孕中期胎停育的注意事项10-01
2023年甘肃口腔助理医师医学综合考试成绩查询时间及入口(即日起多种渠道可查分)09-26
山东枣庄2023年10月自考准考证打印时间:10月18日至29日10-17
部队边防军人入党申请11-03
有关感恩母亲的名言:知恩图报,善莫大焉08-13
碎片化生活给我们带来了什么作文900字11-09
2022年内蒙古自治区普通高校招生网上填报志愿公告(第12号)07-15
2022年河南安阳税务师补考成绩查询入口4月4日10时起开通04-01
感恩节快乐晚辈简短祝福贺词03-06