>
【文档预览】 文档大全网整理发布2023年河北张家口中考化学真题及答案(Word版),前五页预览如下:
本文来源:https://www.wddqw.com/auPv.html
相关文章:
正在阅读:
2023年河北张家口中考化学真题及答案(Word版)07-17
经典的七夕情人节空间留言3篇11-03
社会保障工作的重要性-社会保障工作自查报告08-31
2020年ACCA免试政策有哪些?12-21
祝以后工作顺利的祝福短信12-30
山西省2022年普通高校招生征集志愿[2022]第22号公告院校投档最低分08-16
2018年教育实习自我鉴定800字06-23
最新销售推广农艺师个人简历模板大全05-29
教师校本培训个人总结范文5篇05-20
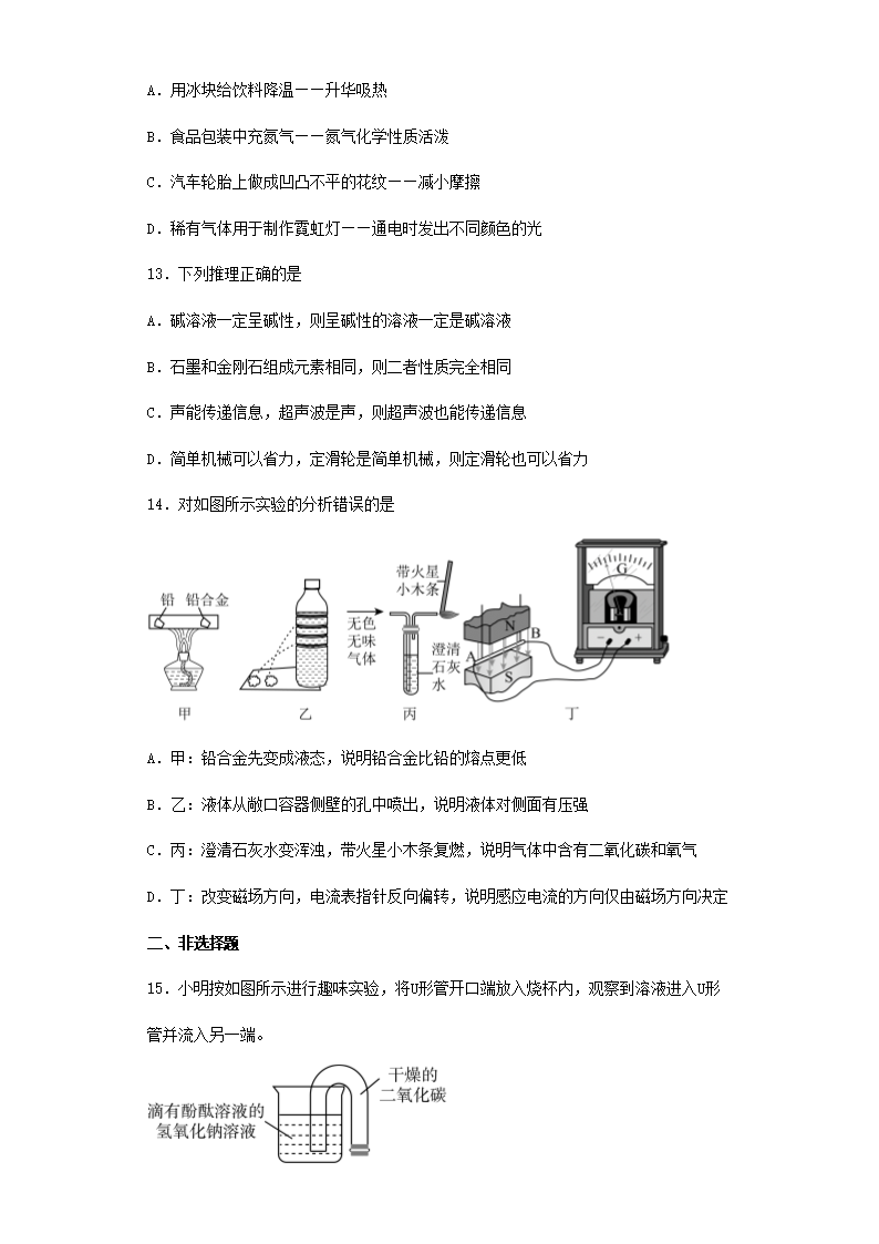
2020年内蒙古医学检验职称考试报名入口:中国卫生人才网www.21wecan.com02-20
初三下册期末考试重点(语文数学英语物理化学历史)06-15