>
【文档预览】 文档大全网整理发布2023年湖南长沙中考道德与法治真题及答案(Word版),前五页预览如下:
本文来源:https://www.wddqw.com/RuPv.html
相关文章:
正在阅读:
2023年湖南长沙中考道德与法治真题及答案(Word版)07-17
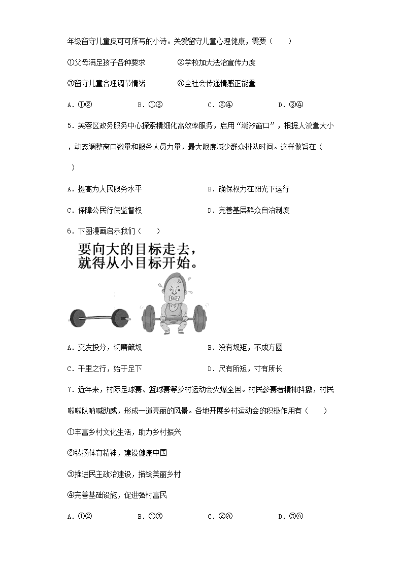
初二描写大海的日记400字02-21
幼儿园中班保育员个人工作计划2019秋季:幼儿园中班保育员个人工作计划范例09-26
河北省保定市教育考试院关于参加2021年成人高校招生考试考生需进行核酸检查的公告09-01
描写劳动生活的诗句阅读10-20
山西移动2017年校园招聘公示_江西移动2017校园招聘启事02-11
2021年辽宁中级会计职称合格标准为为60分09-11
2023年宁夏固原中考成绩复核时间:7月15起07-12
安徽淮北师范大学信息学院2017年招生章程12-18
小学五年级班主任工作计划第二学期格式结尾11-08
2023年后勤工作计划02-03