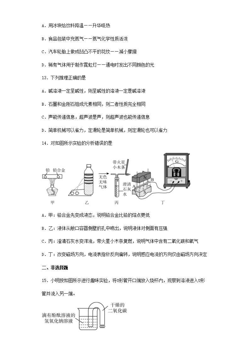
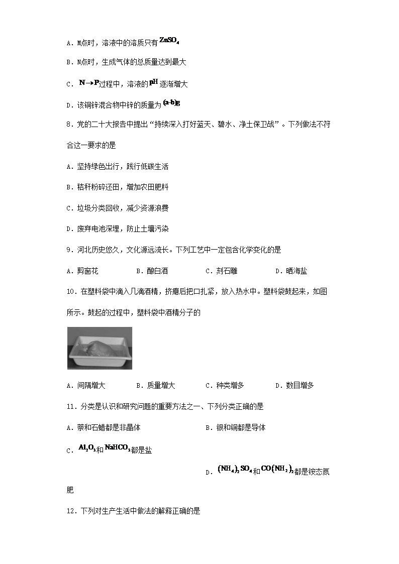
>
【文档预览】 文档大全网整理发布2023年河北中考化学真题及答案(Word版),前五页预览如下:
本文来源:https://www.wddqw.com/EuPv.html
相关文章:
正在阅读:
2023年河北中考化学真题及答案(Word版)07-17
遛狗作文500字09-09
2016年11月初三入团申请书100字06-01
小学英语教师专业的求职简历09-06
2018浙江嘉兴经济技术开发区公办学校招聘教师公告【10名】04-26
日本留学生勤工俭学项目09-14
公卫执业医师辅导精华:工业毒物的分类11-04
加强党的建设和思想政治工作心得体会,党员思想政治工作心得体会【三篇】02-23
五年级优秀作文:生活中的小镜头作文500字07-06
2019年广东中考语文试卷及参考答案-2019年陕西宝鸡中考语文试卷及答案11-21
[初三语文上册人教版期中试题]初三语文上册期中试题附答案05-09