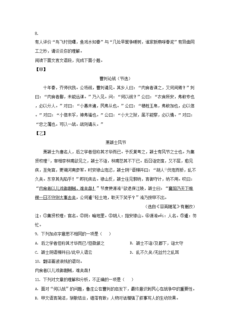
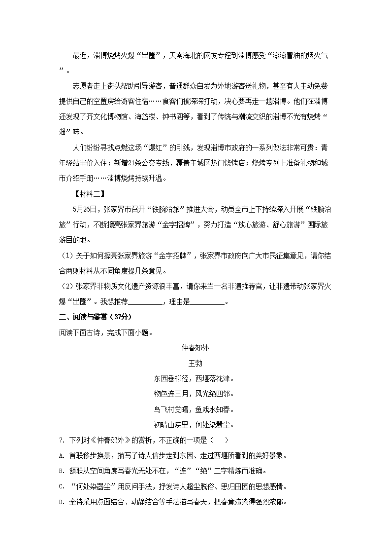
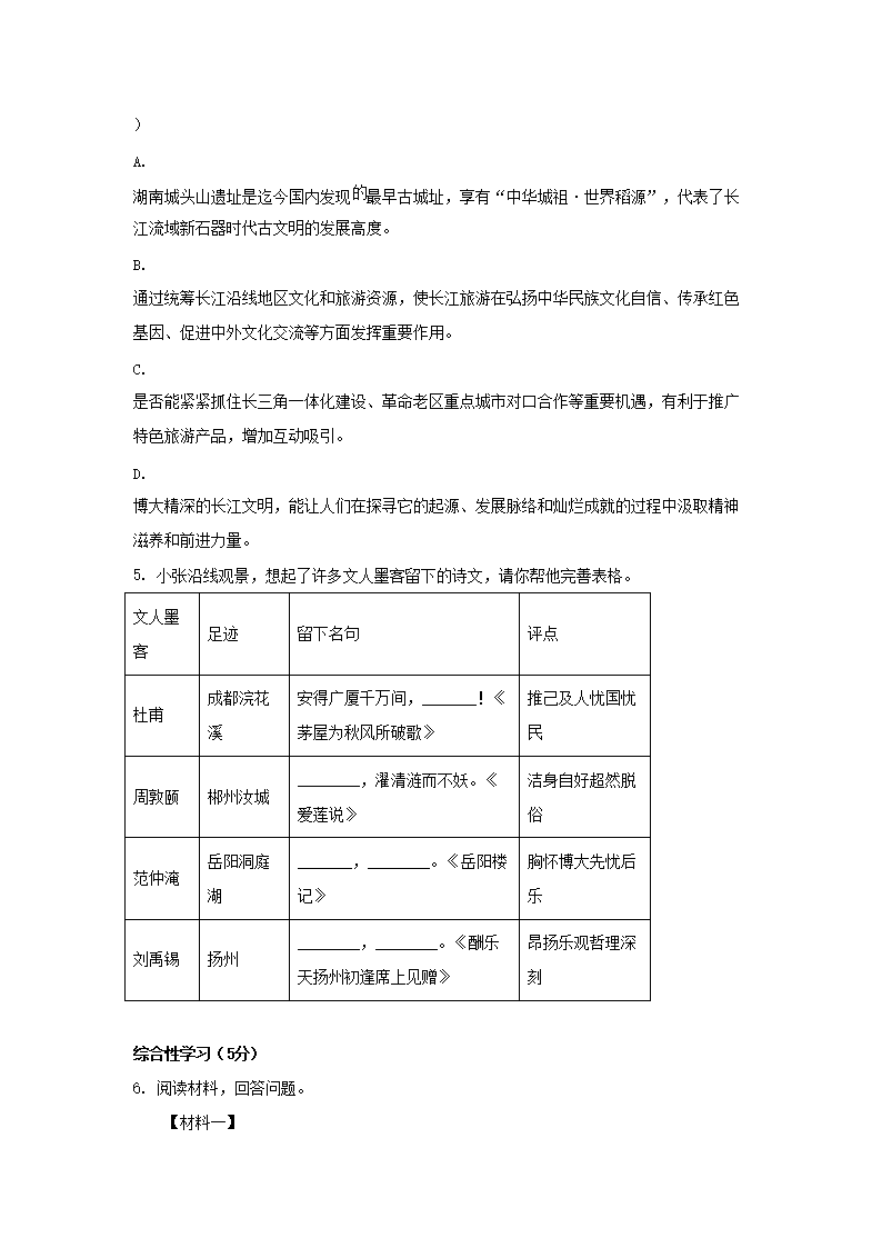
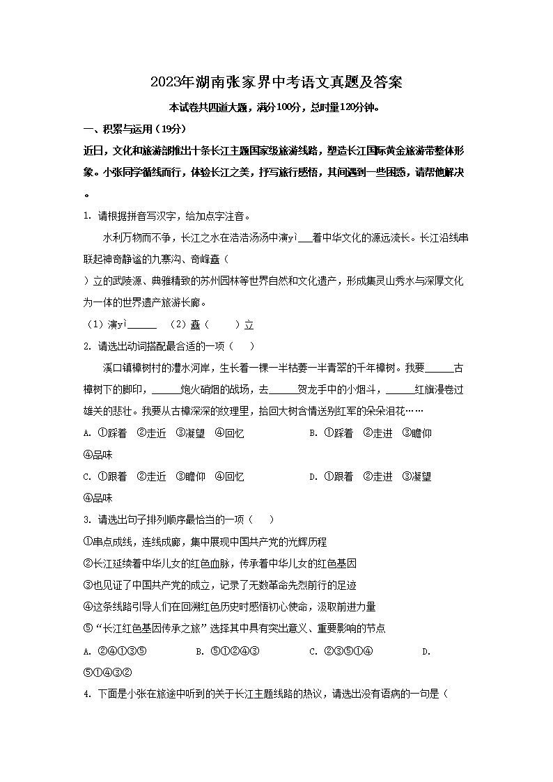
>
【文档预览】 文档大全网整理发布2023年湖南张家界中考语文真题及答案(Word版),前五页预览如下:
本文来源:https://www.wddqw.com/UuPv.html
相关文章:
正在阅读:
2023年湖南张家界中考语文真题及答案(Word版)07-17
2023年河南出版专业技术人员职业资格考试考务工作的通知[8月14日起报考]08-10
2018浙江省衢州常山小学、初中学区划分方案来啦!家长替孩子收藏05-09
读书活动总结怎么写五篇12-24
2017年5月海南助理企业培训师考试时间:5月21日11-27
2016年成人高考专升本医学综合生理学复习(七)03-07
感谢客户一年来的支持的诗词|感谢客户的诗词06-23
卖电脑-2018年12月英语四级作文范文:求职06-05
保护环境的标语:草木轻柔,君之功劳!11-04
2019年江苏国家公务员考试报名时间预测:2018年10月中旬07-17
2017年江苏宿迁市交通产业集团有限公司招聘简章08-16