>
【文档预览】 文档大全网整理发布2023年河北廊坊中考化学真题及答案(Word版),前五页预览如下:
本文来源:https://www.wddqw.com/6uPv.html
相关文章:
正在阅读:
2023年河北廊坊中考化学真题及答案(Word版)07-17
2023年上半年内蒙古自考免考、转考及实践性环节考核(论文答辩)网上申请须知02-07
团委书记个人工作计划报告07-13
2017年湖北医师资格报名现场审核时间:2月24日-3月10日09-27
2017天津北辰中考分数怎么查01-10
2021年11月四川成都工业学院公开招聘工作人员拟聘用人员公示04-22
CBTV国家品牌网络电视台2017招聘信息12-30
[清明节五年级作文100字]清明节五年级作文10篇01-01
有关感恩的名言名句摘抄12-12
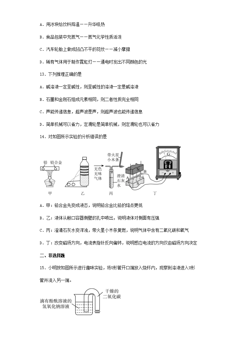
2018福建新任教师招聘考试中学体育真题及答案(Word版)01-10
2016年中国光大银行西安分行招聘30人信用卡销售经理公告(陕西)05-01