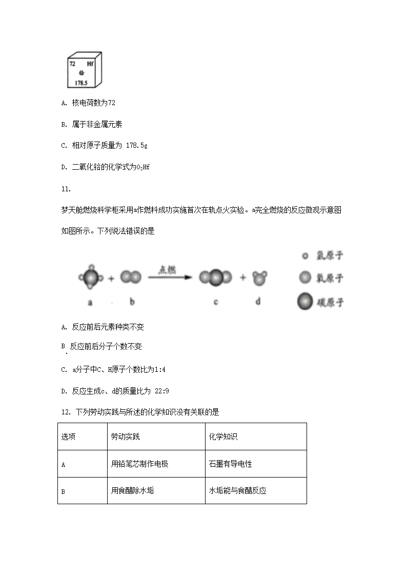
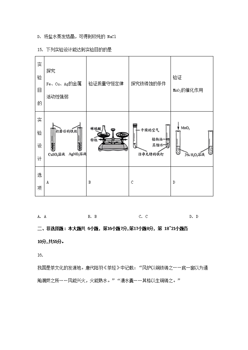
>
【文档预览】 文档大全网整理发布2023年广东汕头中考化学真题及答案(Word版),前五页预览如下:
本文来源:https://www.wddqw.com/YtIv.html
相关文章:
正在阅读:
2023年广东汕头中考化学真题及答案(Word版)07-01
关于春天的古诗词赏析作文400字,关于春天的古诗词赏析01-01
亲子阅读故事短篇集锦10-15
[美丽的森林公园写景作文400字]初中写景作文:美丽的森林公园07-06
《海底两万里》读后感100字范文大全05-12
2022年天津汉沽区中考历史真题及答案(Word版)06-22
2017年7月通用入党申请书格式2500字01-13
怎样应聘空姐之空姐面试所要求的身体素质03-27
2019年初级审计师考试试题每日一练(1.20)09-21
演讲比赛主持人开场词四篇09-24
[关于过年的作文600字六年级]六年级过年作文600字【三篇】04-09