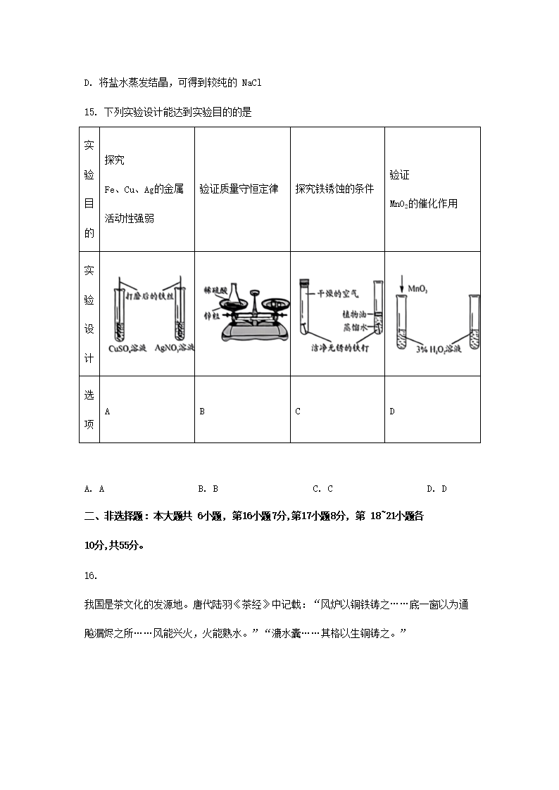
>
【文档预览】 文档大全网整理发布2023年广东肇庆中考化学真题及答案(Word版),前五页预览如下:
本文来源:https://www.wddqw.com/ytIv.html
相关文章:
正在阅读:
2023年广东肇庆中考化学真题及答案(Word版)07-01
黑夜里的蜡烛作文01-30
海底历险记作文800字08-05
跳蚤市场优秀作文500字06-24
主题班会发言稿【5篇】06-23
英语四级听力技巧态度和虚拟保留原则02-20
以人为镜,三省吾身作文800字01-24
2023年四川普通高校对口招生职业技能统考报名及考试时间公布04-22
2017福建宁德福鼎市委政法委员会招聘公告【17人】02-29
2020年北京东城小升初三批次派位上午举行下午15时可查结果11-17
2020年11月7日托福考试成绩查询时间及入口【已公布】10-18