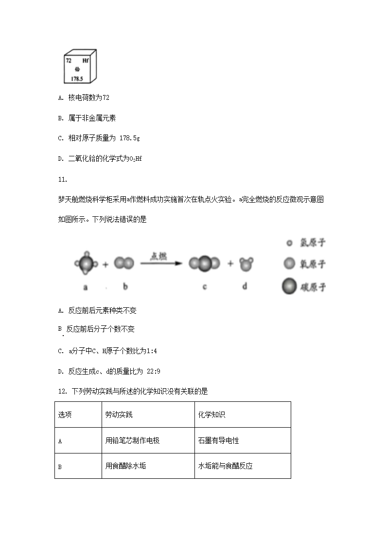
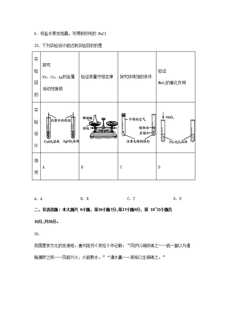
>
【文档预览】 文档大全网整理发布2023年广东中山中考化学真题及答案(Word版),前五页预览如下:
本文来源:https://www.wddqw.com/6tIv.html
相关文章:
正在阅读:
2023年广东中山中考化学真题及答案(Word版)07-01
关于24节气冬至的作文400字10-29
2021年辽宁大连市考试录用公务员面试人选及有关事项公告07-18
2022河南省新乡市凤泉区招聘事业单位人员公告【73人】06-22
2017年甘肃医学检验职称考试成绩单打印开放时间:8月15日-12月31日01-30
2018年山东枣庄中考成绩查询时间及查分入口【已公布】06-19
2017年广东中山二级建造师考后复核时间及地点02-12
2023湖北宜昌秭归县教育局所属事业单位面向优秀退役军人专项招聘教师报名时间10月26日10-19
祝客户开业大吉的祝福短信01-08
2017年有创意的生日祝福语12-29
2019年海南高考录取通知书查询方式及步骤04-13