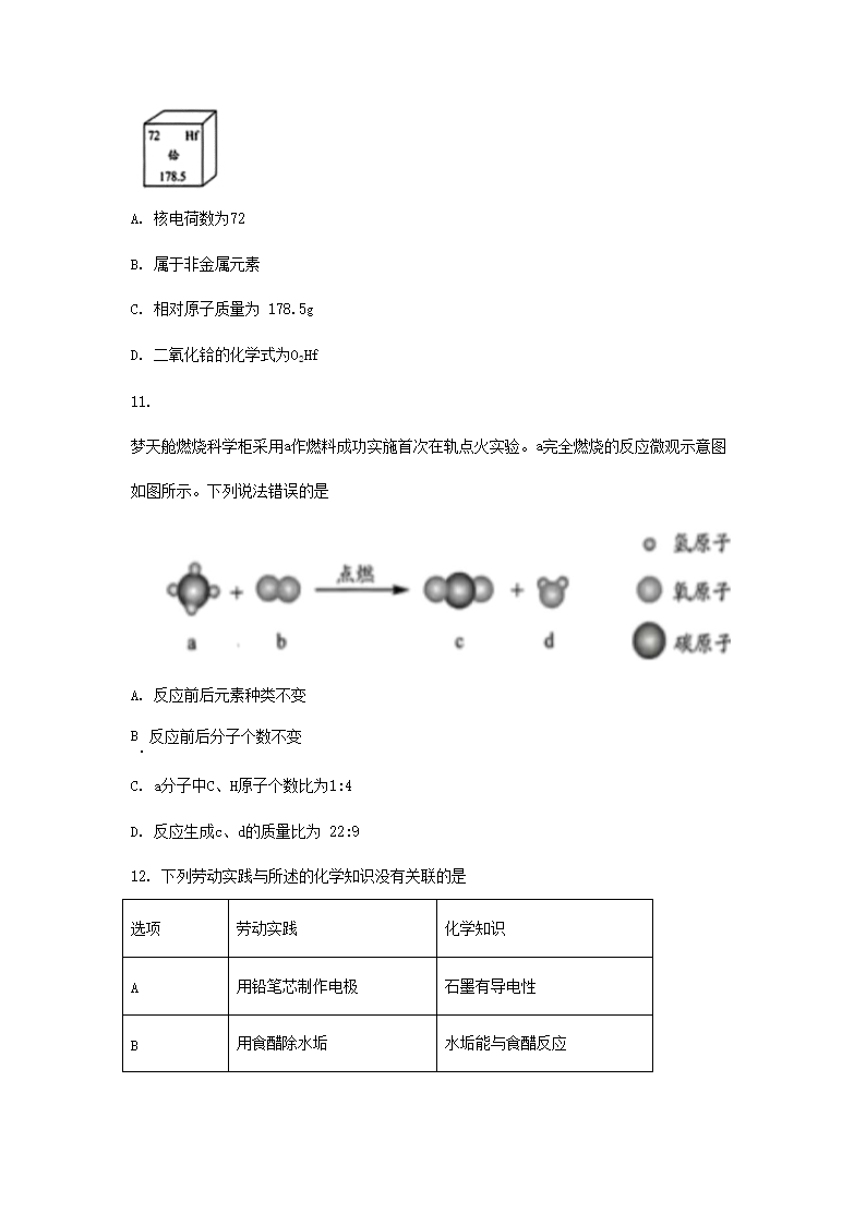
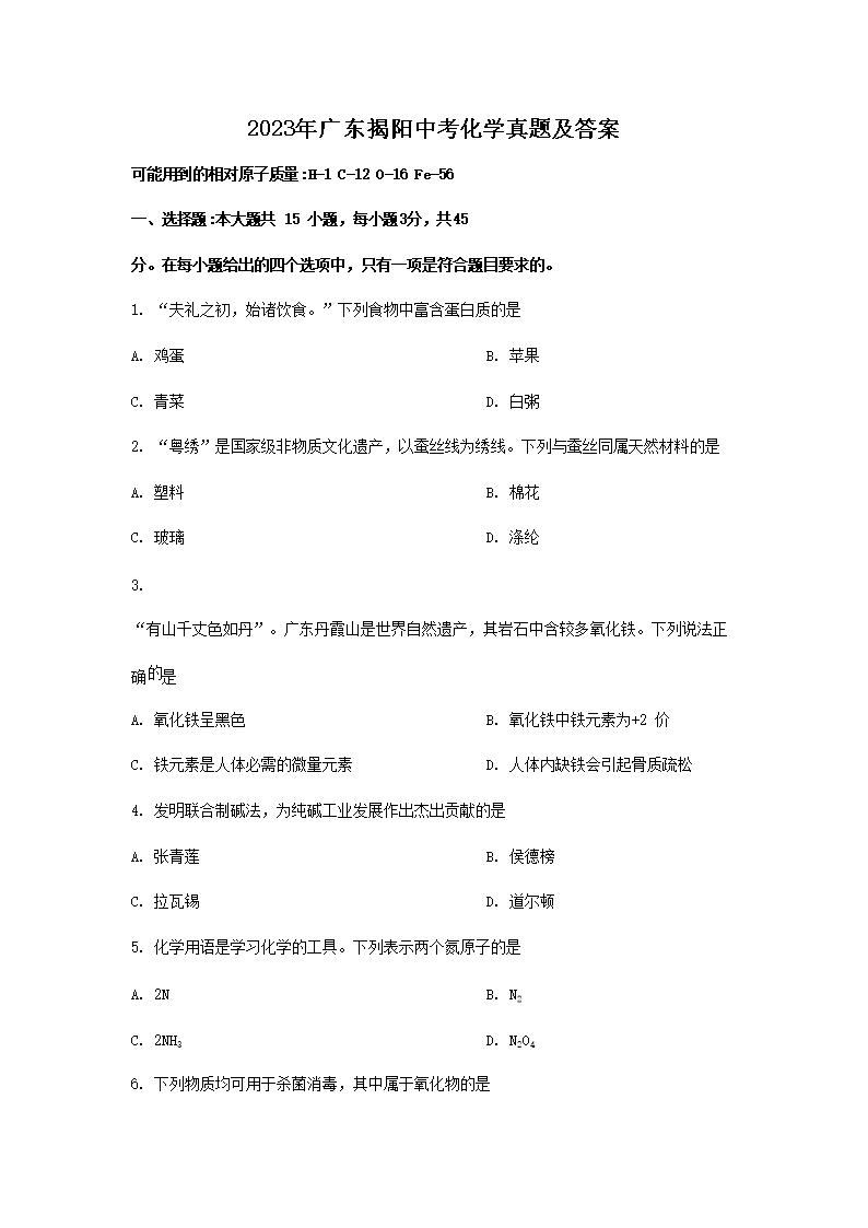
>
【文档预览】 文档大全网整理发布2023年广东揭阳中考化学真题及答案(Word版),前五页预览如下:
本文来源:https://www.wddqw.com/2tIv.html
相关文章:
正在阅读:
2023年广东揭阳中考化学真题及答案(Word版)07-01
2018山东考研数学三真题及答案(Word版)05-16
有真情,暖人心作文400字11-21
土木工程实习报告模板三篇08-20
朋友结婚祝福句子大全【三篇】11-07
高一记叙文900字:记忆中的军训07-18
[小学德育工作计划表格形式]小学德育工作计划表格08-16
重庆南岸2018考研预报名入口01-29
大连海事大学2017年录取分数线|(辽宁)大连海事大学2017年12月英语六级报名入口:http://www.dlmu.edu.cn/02-05
英文求职信开头语句的写法12-27
西式结婚庆典祝福寄语04-28