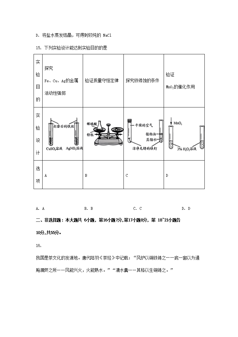
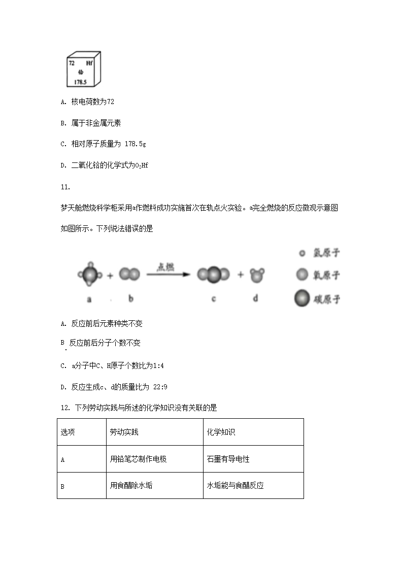
>
【文档预览】 文档大全网整理发布2023年广东惠州中考化学真题及答案(Word版),前五页预览如下:
本文来源:https://www.wddqw.com/AtIv.html
相关文章:
正在阅读:
2023年广东惠州中考化学真题及答案(Word版)07-01
2021年七一表彰大会主持词,2018七一表彰大会主持词06-19
浙江温州2019年4月基金从业资格考试时间:4月20、21日(统考)10-27
2017年5月重庆人力资源管理师考试成绩、查分方式:网上查询01-29
2018年上海监理工程师报名入口【3月6日开通】04-14
鸡鸭大战作文500字09-18
社区人员入党志愿书2021最新版填写,社区人员入党志愿书10-19
2019下半年广东公共英语准考证打印入口【已开通】03-14
河北2016投资建设项目管理师准考证打印时间09-25
湖北武汉2019年10月自考时间:10月19日-20日10-30
上海海事大学2021年招生章程07-18