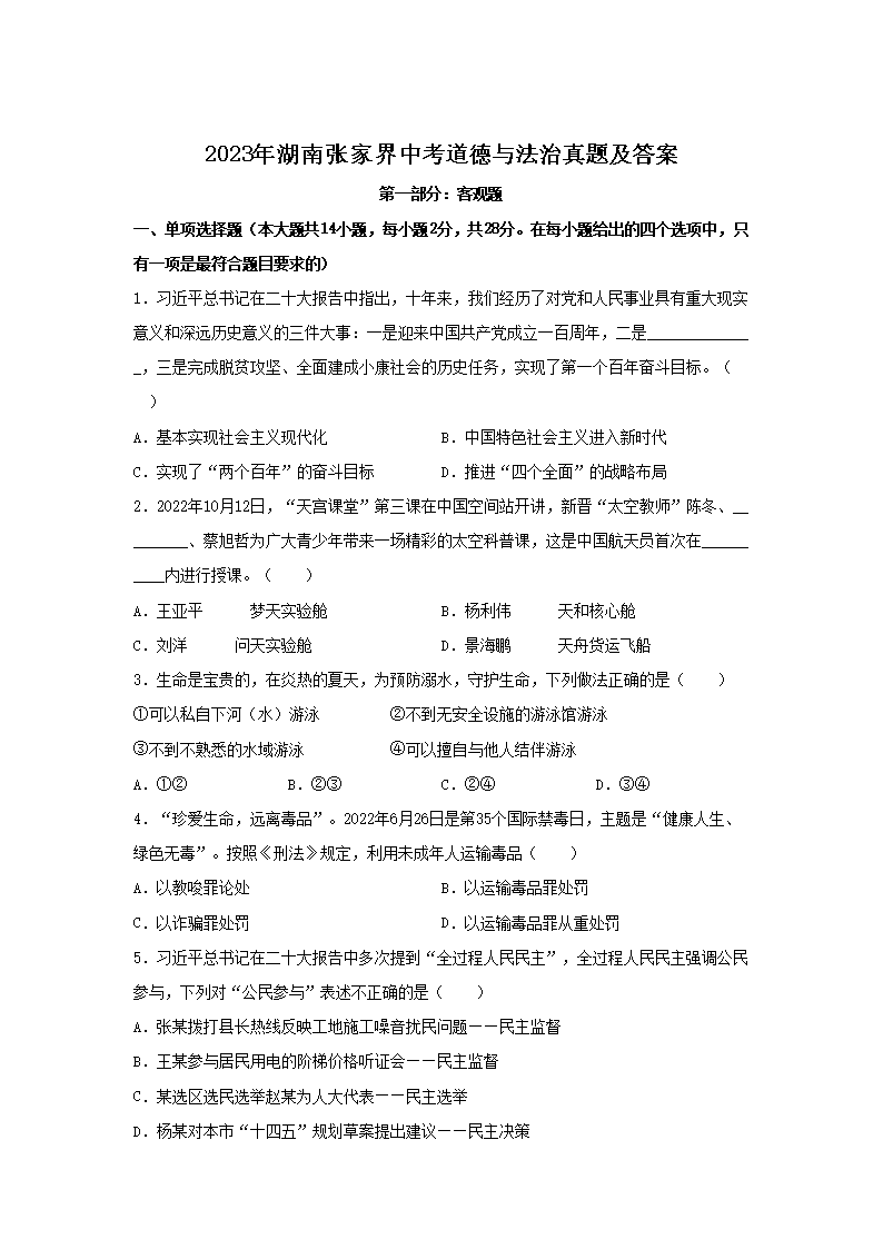
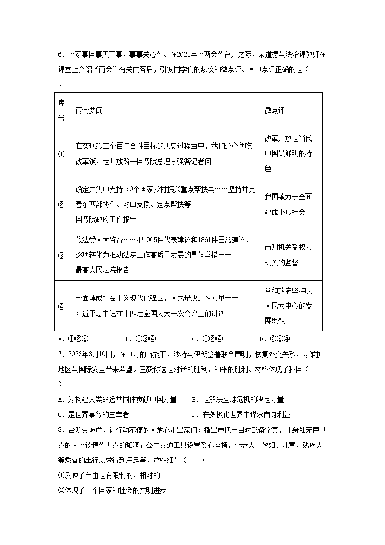
>
【文档预览】 文档大全网整理发布2023年湖南张家界中考道德与法治真题及答案(Word版),前五页预览如下:
本文来源:https://www.wddqw.com/cOgv.html
相关文章:
正在阅读:
2023年湖南张家界中考道德与法治真题及答案(Word版)07-25
玩具枪作文500字09-10
宁夏2018年中考英语听力成绩查询入口05-13
WiFi信号很弱,怎么办06-08
2018下半年云南中小学教师资格证成绩查询入口已开通【面试成绩】10-24
2017年九江银行审计部同业招聘公告(广东广州)01-01
忆苦思甜作文400字06-15
暖暖的中秋节作文600字08-08
[党校教师工作总结2019]2019党校教师入党申请03-03
2017年甘肃公务员考试时间预测:4月中下旬09-15
与他一起走过的日子作文1000字11-01