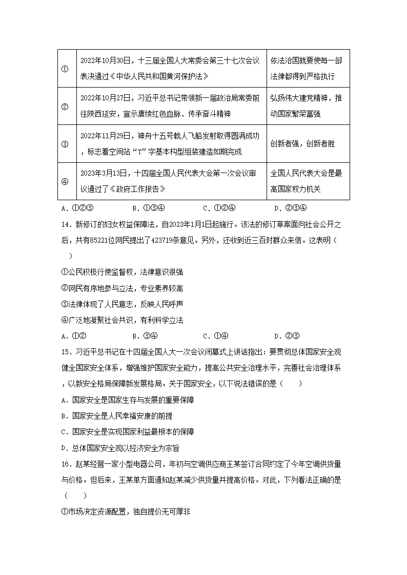
>
【文档预览】 文档大全网整理发布2023年湖南常德中考道德与法治真题及答案(Word版),前五页预览如下:
本文来源:https://www.wddqw.com/0UMv.html
相关文章:
正在阅读:
2023年湖南常德中考道德与法治真题及答案(Word版)08-22
人蛙大战作文800字10-12
太阳天空照,花儿对你笑!关于早安心语优美的语句怎么写?04-21
高中以端午节为话题的900字作文12-06
2016年监理工程师真题及答案:《合同管理》04-02
二年级作文我的梦想怎么写:二年级叙事作文:我的梦09-25
儿童长篇故事文字版5篇08-23
愚人节英语祝福语(二篇)02-14
河北省2017年卫生高级职称考试报名时间2月6日至22日10-27
英国邓迪大学:https://universityofdundee.cn/10-20
2019年山西执业药师考试报名时间及报名条件【8月20日-9月2日】03-23