>
【文档预览】 文档大全网整理发布2023年广东惠州中考生物真题及答案(Word版),前五页预览如下:
本文来源:https://www.wddqw.com/QWIv.html
相关文章:
正在阅读:
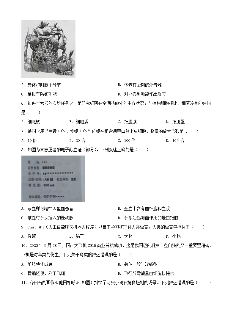
2023年广东惠州中考生物真题及答案(Word版)06-29
北京崇文2017年会计从业资格考试成绩查询入口:北京市财政局02-13
2017湖北三峡职业技术学院录取分数线查询网站:湖北三峡职业技术学院招生信息网01-28
[大学生贫困补助申请书范文1000字以上]大学生贫困补助申请书范文03-19
2019年广东戒毒管理机关考录公务员资格审核和体能测评公告11-22
吉林人事考试网:吉林二建成绩查询入口201604-24
个人简历怎么写 范本个人,业务员个人简历范本06-25
2021年财务工作面临的新形势|2021年财务工作人员个人总结08-17
经典的10.14情人节表白语10-18
街道爱国卫生工作计划2020_街道2019爱国卫生工作计划11-23
2017年教师资格证普通话水平测试朗读作品:《香港:最贵的一棵树》08-24