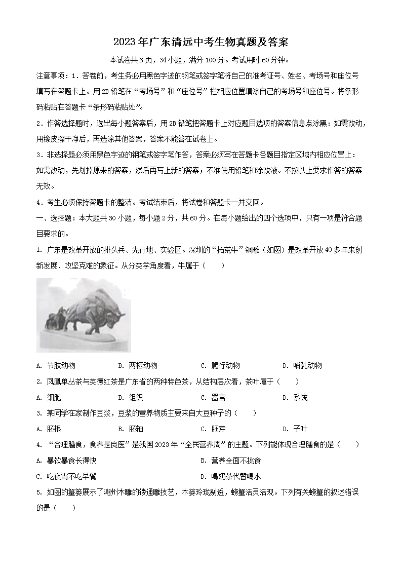
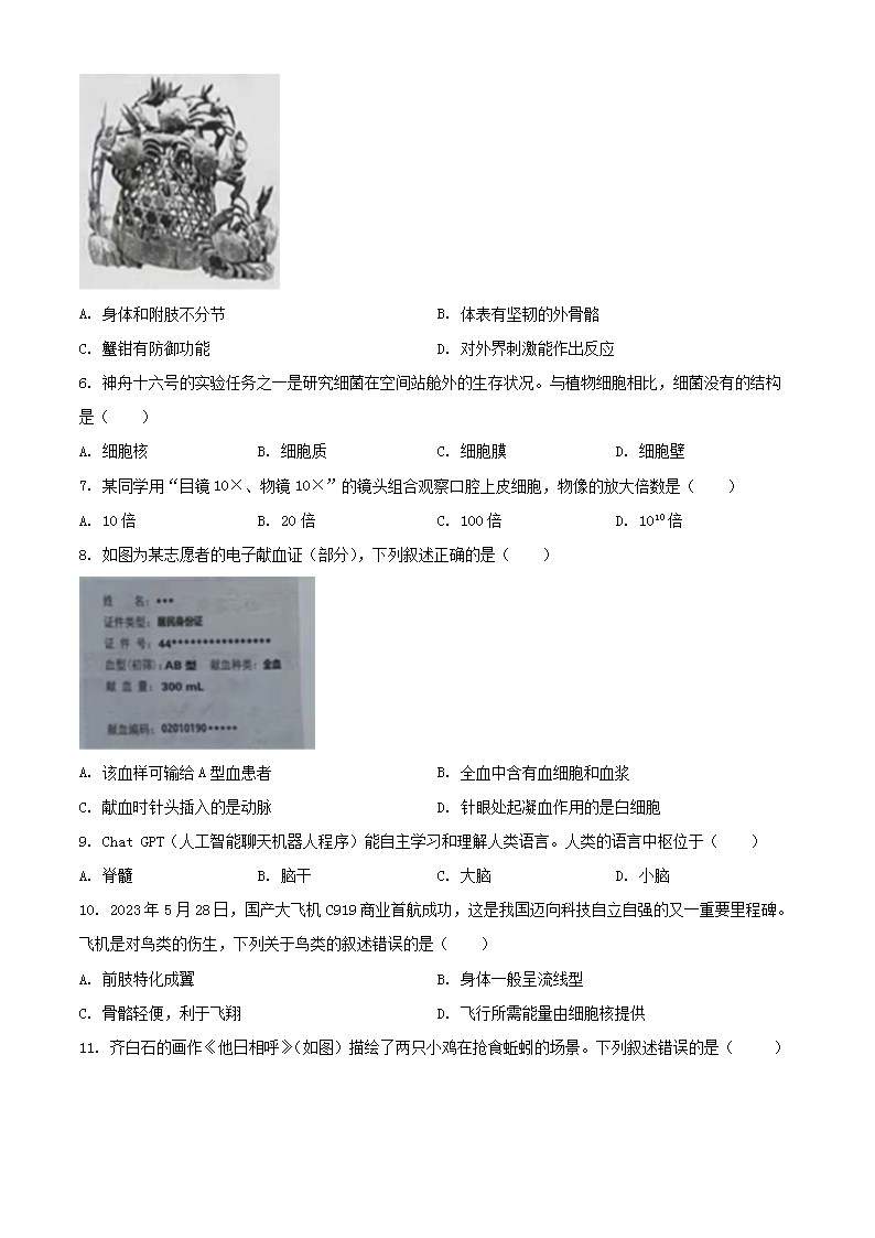
>
【文档预览】 文档大全网整理发布2023年广东清远中考生物真题及答案(Word版),前五页预览如下:
本文来源:https://www.wddqw.com/nrIv.html
相关文章:
正在阅读:
2023年广东清远中考生物真题及答案(Word版)06-28
2017年广东佛山市顺德区陈村镇大都小学英语、语文教师招聘信息09-04
最新元宵节小学生作文范文:元宵节的来历与由来09-11
人教版三年级上册数学知识点整理(详细),人教版三年级上册数学知识点全册归纳06-25
什么样的学生才能享受中考均衡指标07-26
2021年9月云南计算机二级成绩查询入口(已开通)09-07
2019上半年贵州教师资格证成绩查询网址:ntce.neea.edu.cn10-20
历年北京市事业单位招聘考试选择真题及答案解析412-25
2022年辽宁初级会计职称考试时间及科目:5月7日至11日、5月14日至15日01-14
2020鼠年过年9字春节对联01-24
有关突破的初三议论文800字11-14