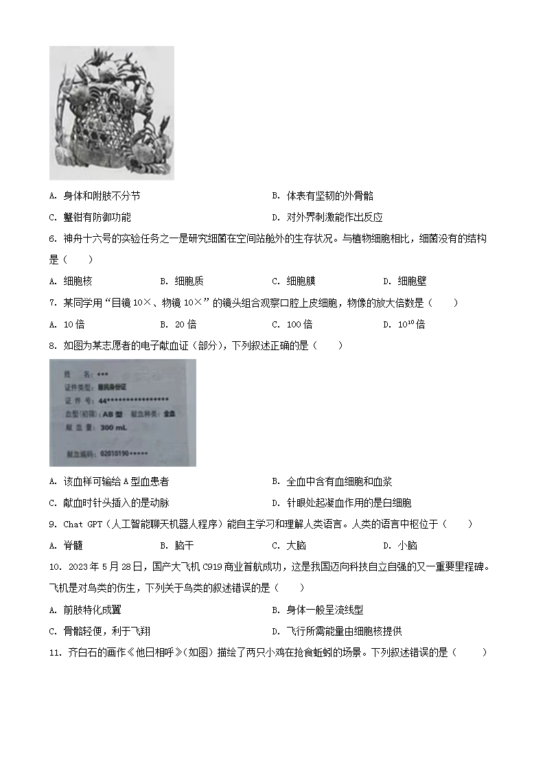
>
【文档预览】 文档大全网整理发布2023年广东云浮中考生物真题及答案(Word版),前五页预览如下:
本文来源:https://www.wddqw.com/wrIv.html
相关文章:
正在阅读:
2023年广东云浮中考生物真题及答案(Word版)06-28
中考满分作文范文:你是最美的12-25
[新年企业祝福贺词]狗年新年企业贺词03-09
2021年吉林初级会计职称成绩合格单查询入口:全国会计资格评价网09-01
2016年高三国庆节作文900字:国庆节诗歌03-24
2016广西南宁环境应急与事故调查中心招聘劳务派遣抑尘车司机公告02-20
2016年广东海洋大学音乐史考研真题(Word版)09-04
2018内蒙古鄂尔多斯成人高考报名时间03-28
[个人扶贫工作总结范文]农村扶贫工作总结范文02-11
二年级写五一劳动节感想的作文200字07-06
2019重庆执业医师实践技能成绩查询时间及入口【已公布】03-30