正在阅读:
2023年广东佛山中考生物真题及答案(Word版)06-29
2020中秋节诗歌朗诵精选8首11-13
2019甘肃兰州市西北民族大学高端人才招聘公告【30人】03-30
2022年湖南设备监理师考试准考证打印入口(已开通)09-28
美丽的黄山作文600字08-07
2017年5月湖南事业单位招聘最新信息12-25
2020建筑大学生实习报告5篇01-06
2023年10月广东深圳市南山区公办中小学面向2024年应届毕业生公开招聘教师786人公告10-17
2020年内蒙古临床执业医师考试成绩查询时间及入口【医学综合考试】11-13
2022年河南信阳高级经济师准考证打印时间:6月13日-17日05-27
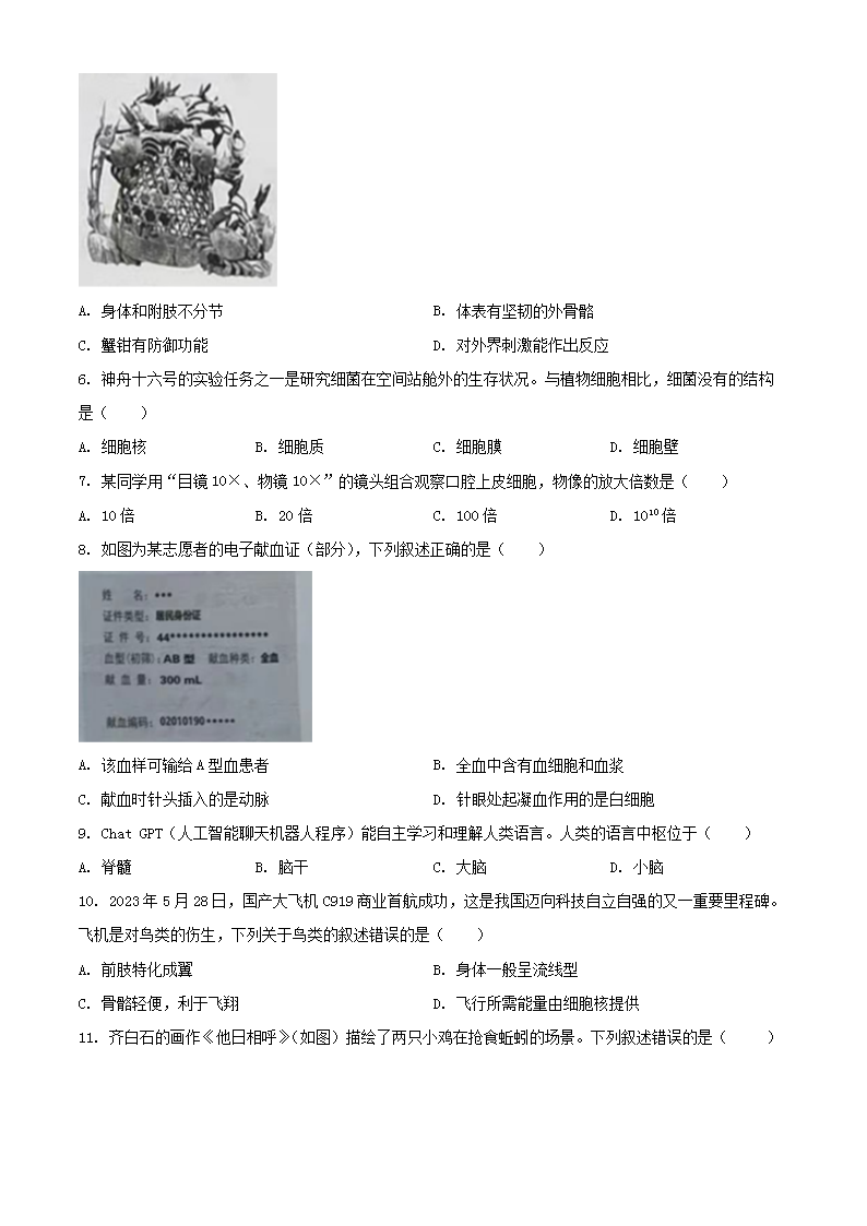
诗词评析:王昌龄《芙蓉楼送辛渐二首》07-19