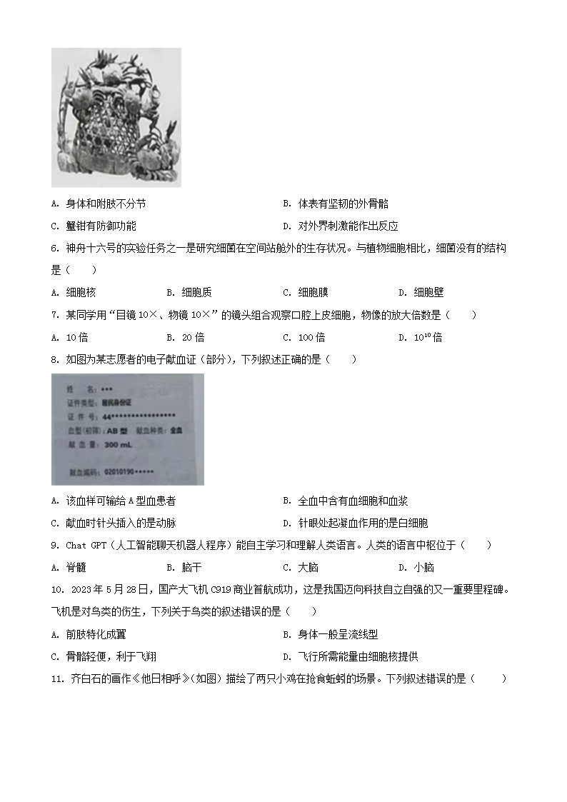
>
【文档预览】 文档大全网整理发布2023年广东江门中考生物真题及答案(Word版),前五页预览如下:
本文来源:https://www.wddqw.com/LWIv.html
相关文章:
正在阅读:
2023年广东江门中考生物真题及答案(Word版)06-29
[2019年成人高考专升本政治真题及答案解析]2019年成人高考专升本《政治》备考知识点04-03
[关于愚人节整人的句子精选]关于愚人节整人的作文大汇总10-27
课间操比赛主持人串词范例08-27
组织大学生去敬老院活动方案,大学生敬老院活动方案02-19
二十年后的家乡作文450字09-17
幼儿园安全工作计划结尾201711-10
2017年5月辽宁高级人力资源管理师成绩查询时间12-31
2022年广东省河源市紫金县农业农村局招聘编外人员公告09-20
2019年中级经济师考试试题每日一练(8.15)03-26
电脑文件后缀名怎么设置才能显示?(图文)05-31