上海戏剧学院附属戏曲学校是隶属于上海戏剧学院的事业单位,是一所以培养戏曲表演人才为主的多剧种、多学科、综合性的重点中等职业学校,其中戏曲表演专业为上海市重点专业。2008年,学校被确立为上海首批传统戏剧综合类非物质文化遗产传承基地;2014年,戏校被上海市教委授予“戏曲表演艺术传承教育基地”称号;2018年,学校被教育部评为“全国中小学中华优秀文化艺术传承学校”;2018年,获上海市综治委校园及周边治安综合治理专项组2016/2017年度上海市安全文明校园称号;2019年,被上海市教卫工作党委系统精神文明建设委员会评为“2017-2018年度上海市教卫工作党委系统文明校园”称号;2020年,我校被上海市教委认定为“上海市依法治校标准校(2016-2020年)”;2021年,被上海市文明办评为“2019—2020年度(第二届)上海市文明校园”称号。为进一步深化干部人事制度改革,拓宽选人用人视野,根据《上海市事业单位公开招聘人员办法》(沪人社规〔2019〕15号),按照公开、平等、竞争、择优的原则,面向社会公开招聘工作人员。
一、招聘岗位报考条件:
(一)招聘岗位基本要求
1、遵守中华人民共和国宪法和法律;
2、具有良好的品行;
3、具备岗位所需的学历、专业、资格、技能等条件;
4、适应岗位要求的身体条件;
5、岗位所需的其它条件。
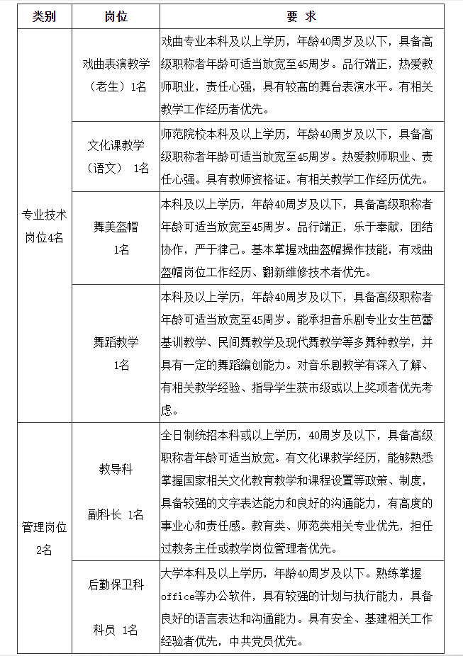
(二)招聘岗位专业要求
二、招聘程序与办法:
1.报名
(1)报名时间:即日起至2023年8月31日截止。
(2)报名要求:凡符合本次招聘范围、条件的人员均可报名。报名采取网上报名方式,报名网址为:http://xixiaozp.sta.edu.cn:8011/(建议使用谷歌浏览器打开)。
(3)应聘材料:本人简历,身份证、毕业证书、居住证、如有职称及获奖情况的提供职称、获奖证书复印件及其它岗位相关资料,所有应聘资料在笔试(试讲)时递交复印件,通知面试时带原件审核。外省市社会人员须持有上海市居住证一年以上(在有效期内),对从外省市引进的高级专业技术人员、海外留学生及应届毕业生,可不受本市居住证满1年限制。
(4)年龄和居住证年限的计算截止时间为:2023年8月31日。
2.资格审查
学校根据收到的报名信息进行筛选与资格审查,并择优通知笔试(试讲)及相关考核。
3.考核
考核方式采取笔试或试讲与面试相结合进行。根据报名职位要求组织笔试(试讲)、面试的考核。笔试或试讲内容主要为相关岗位的基本理论和专业知识,教学能力。根据笔试或试讲分数由高到低按不低于1:2比例排序确定进入面试人员名单。面试主要测试其业务能力和综合素质,一般采取答辩等方式进行。面试人员须递交所有证书的原件进行审核,面试事宜另行通知,不参加面试的人员不另行通知。
4.体检
按照笔试或试讲、面试成绩确定初步拟聘人员,安排体检。未进入拟聘人员名单者不另行通知。
5.考察
由上海戏剧学院附属戏曲学校组织考察,主要考察应聘人员的思想政治素质、遵纪守法情况、道德品质和诚信记录。考察不合格者取消聘用资格。
6.拟聘人员的确定和公示
根据考核、体检、考察结果,对拟录用人员在“上海市人力资源和社会保障局”网站进行公示,公示时间为7天。公示无异议,报上海市教育委员会、上海市人力资源和社会保障局核准备案。
三、相关待遇和其他事项
对于正式录用的人员,学校与其签订聘用合同,办理相关录用手续,其工资、福利和社会保险等相关待遇按照本市规定执行。
四、联系方式
报名网址为:http://xixiaozp.sta.edu.cn:8011/
联系地址:上海市闵行区莲花路211号 邮编:201102
联系电话:021—24287238 联系人:马老师、张老师
监督邮箱:shxqxxzp@163.com
上海戏剧学院附属戏曲学校
2023年08月01日
正在阅读:
2023年度上海戏剧学院附属戏曲学校公开招聘工作人员6名简章(即日起报名)08-02
2020广西玉林容县面向普通高等院校应届毕业生招聘教师公告【282人】11-30
幼儿童话故事600字【四篇】02-03
国庆节趣事日记600字3篇08-02
2022年下半年四川旅游学院英语六级报名时间、费用及入口【9月21日-10月10日】10-09
2017年上海青浦会考成绩查询网址:http://www.qp.edu.sh.cn/01-25
广西2016年卫生高级职称评审结果06-25
2022民生银行江苏苏州分行春季校园招聘信息【3月31日截止】04-22
小学三年级下册英语、数学、语文作业题07-06
我有一片晴天作文800字08-15
2023年山西忻州中考满分是多少分?11-04