>
【文档预览】 文档大全网整理发布2023年北京中考生物真题及答案(Word版),前五页预览如下:
本文来源:https://www.wddqw.com/sLvv.html
相关文章:
正在阅读:
2023年北京中考生物真题及答案(Word版)08-12
关于让座的作文800字高中|高中公车让座作文800字09-05
新概念英语第二册Lesson8:Thebestandtheworst02-24
初一音乐课件:《可爱的家》02-12
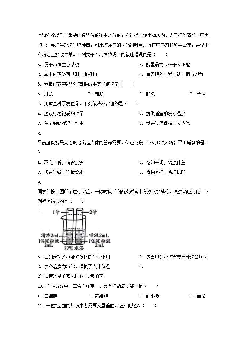
四川巴中城区2023年秋“小升初”入学指南(信息填报时间5月22日-26日)05-13
初中议论文:生命的高峰07-13
小学二年级下持轻物投准体育教学设计10-12
心中的秘密作文800字01-05
2019年广东省微众银行职能部校园招聘公告07-18
2019海南省海口市委党校招聘公告11-23
幼儿园新园开园典礼主持词:幼儿园开园典礼主持词范本03-07