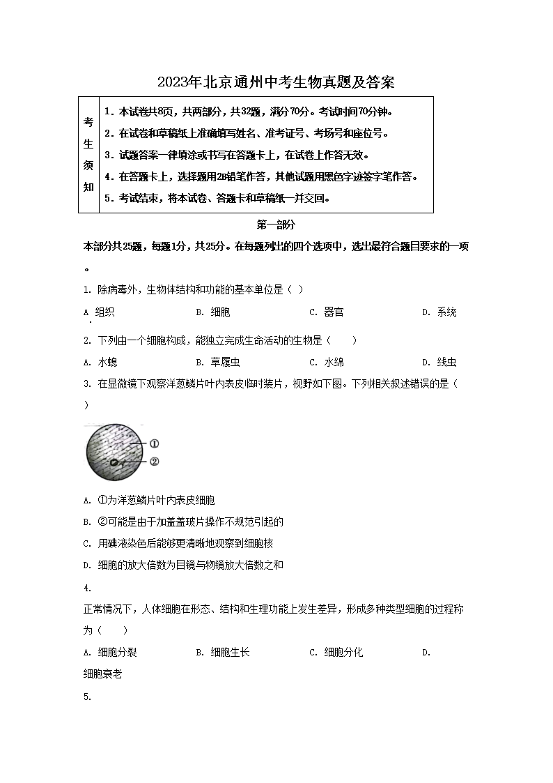
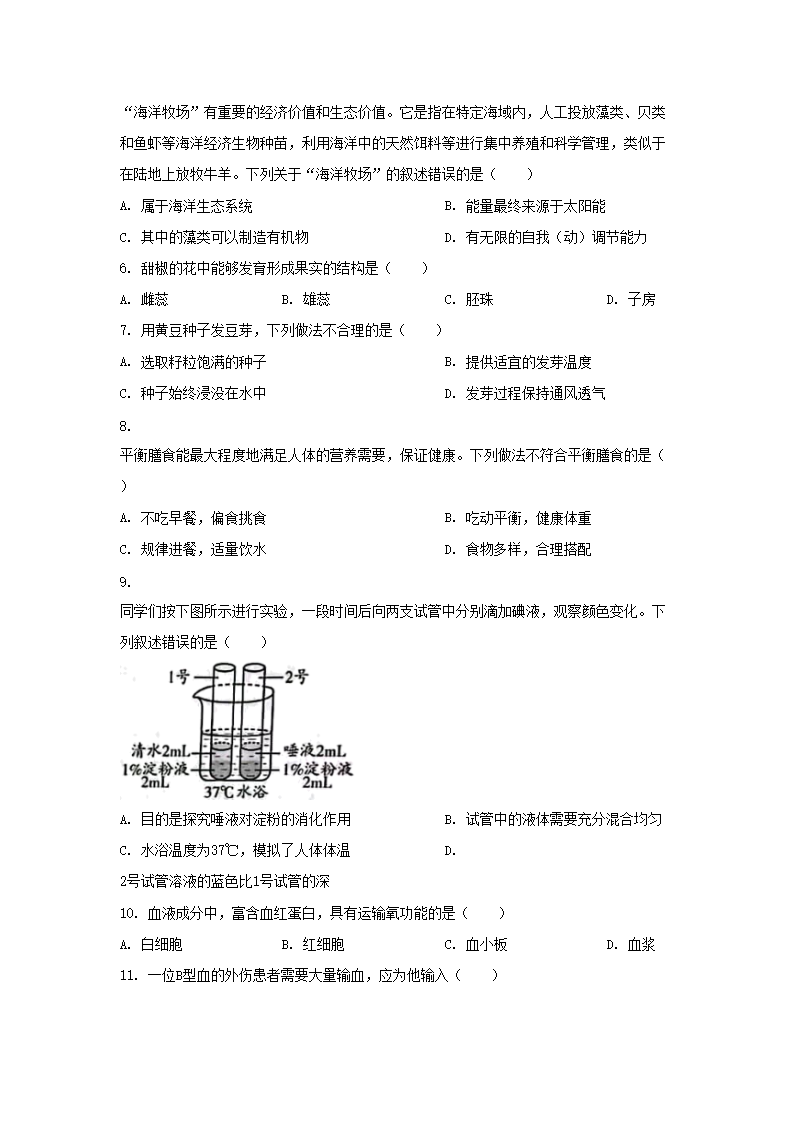
>
【文档预览】 文档大全网整理发布2023年北京通州中考生物真题及答案(Word版),前五页预览如下:
本文来源:https://www.wddqw.com/hVvv.html
相关文章:
正在阅读:
2023年北京通州中考生物真题及答案(Word版)08-10
[我可爱的中国作文600字]可爱的中国初二作文600字01-19
写景抒情哲理散文,初三抒情哲理散文:有你,一生无悔_1200字11-06
家乡的四季美景作文400字10-06
2017年中考数学复习备考:知识点梳理之圆相关07-24
2021年护士年终工作总结疫情,2021中学年终工作总结10篇09-12
2018年山西省中考政治真题及答案汇总:2018年上海金山中考政治真题05-24
初中物理教师述职报告范文【三篇】06-27
北京交通大学2023年拟录取硕士研究生(含推免生)调档政审、组织关系转接等问题的说明05-20
六一儿童节贺卡祝福语简短:六一儿童节贺卡祝福语04-16
清明踏青作文高中800字04-18