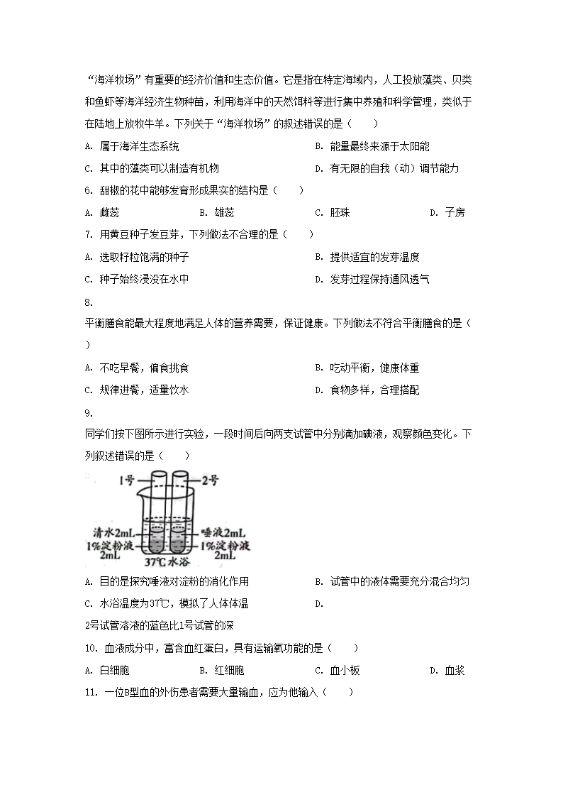
>
【文档预览】 文档大全网整理发布2023年北京西城中考生物真题及答案(Word版),前五页预览如下:
本文来源:https://www.wddqw.com/LLvv.html
相关文章:
正在阅读:
2023年北京西城中考生物真题及答案(Word版)08-12
瑞士留学可以申请的奖学金06-13
2023年湖北孝感市孝南区义务教育学校引进优秀教师30名公告(8月7日-14日报名)08-02
2023加油干的励志句子02-10
八年级议论文300字:君子爱财,当取之有道06-11
2017年内蒙古高中会考报名网站:内蒙古招生考试信息网01-26
2021年3月山东潍坊计算机等级考试安排和工作要求提示06-30
这事真让我感触作文700字01-07
出纳员面试自我介绍3篇09-16
2015年上海黄浦中考数学真题及答案(Word版)07-16
2020安徽省马鞍山市雨山区人民检察院新媒体工作室人员招聘公告10-19