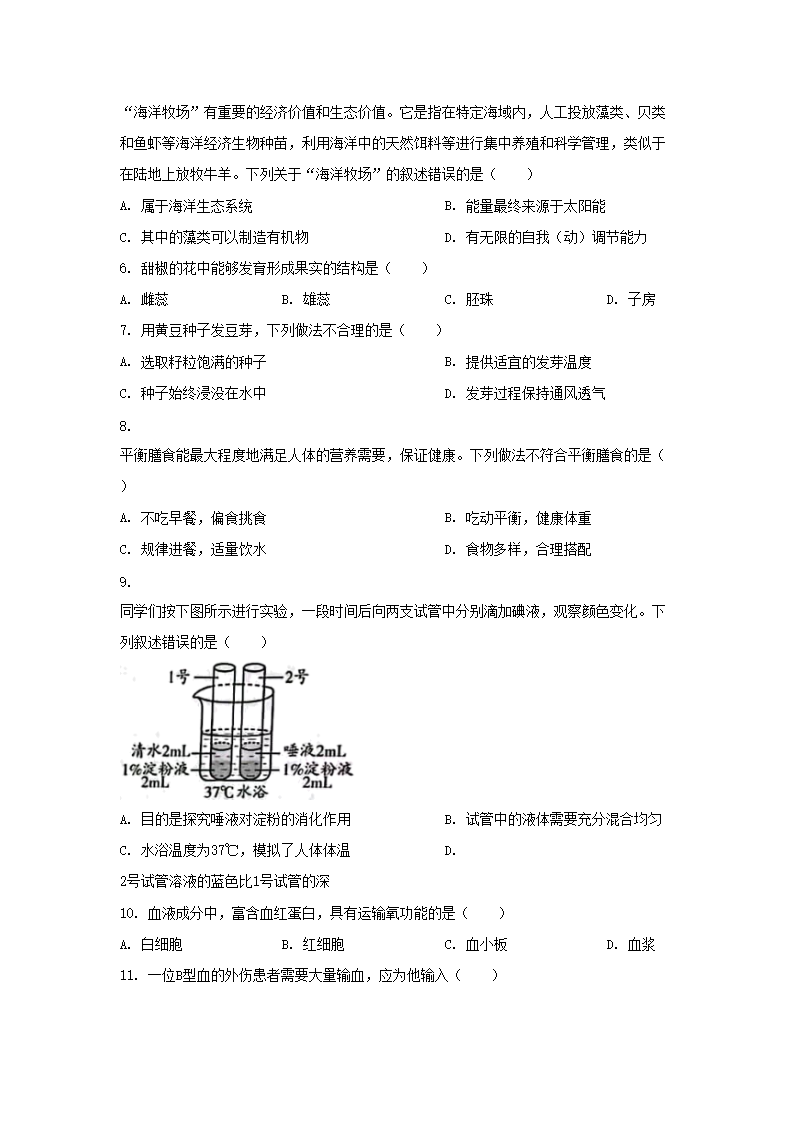
>
【文档预览】 文档大全网整理发布2023年北京大兴中考生物真题及答案(Word版),前五页预览如下:
本文来源:https://www.wddqw.com/1dmv.html
相关文章:
正在阅读:
2023年北京大兴中考生物真题及答案(Word版)08-05
2023年天津市档案馆所属事业单位招聘公告(报名时间3月6日-10日)02-25
我喜欢的西瓜作文500字06-28
2023年安徽口腔执业医师考试报名时间、条件、流程及入口[2月1日-2月15日网上报名]02-10
煤矿采掘人员个人年度工作总结04-01
2022浦发银行广西南宁分行授信审批岗社会招聘信息04-26
司法文秘专业毕业生求职信|司法专业毕业生求职信02-08
《书本里的蚂蚁》读后感400字三篇03-28
2021-2022学年第一学期内蒙古锡林普通高中学业水平考试成绩查询入口10-05
2017年吉林二级建造师考试报名入口10-17
学校家长会主持词开头范文10篇09-29