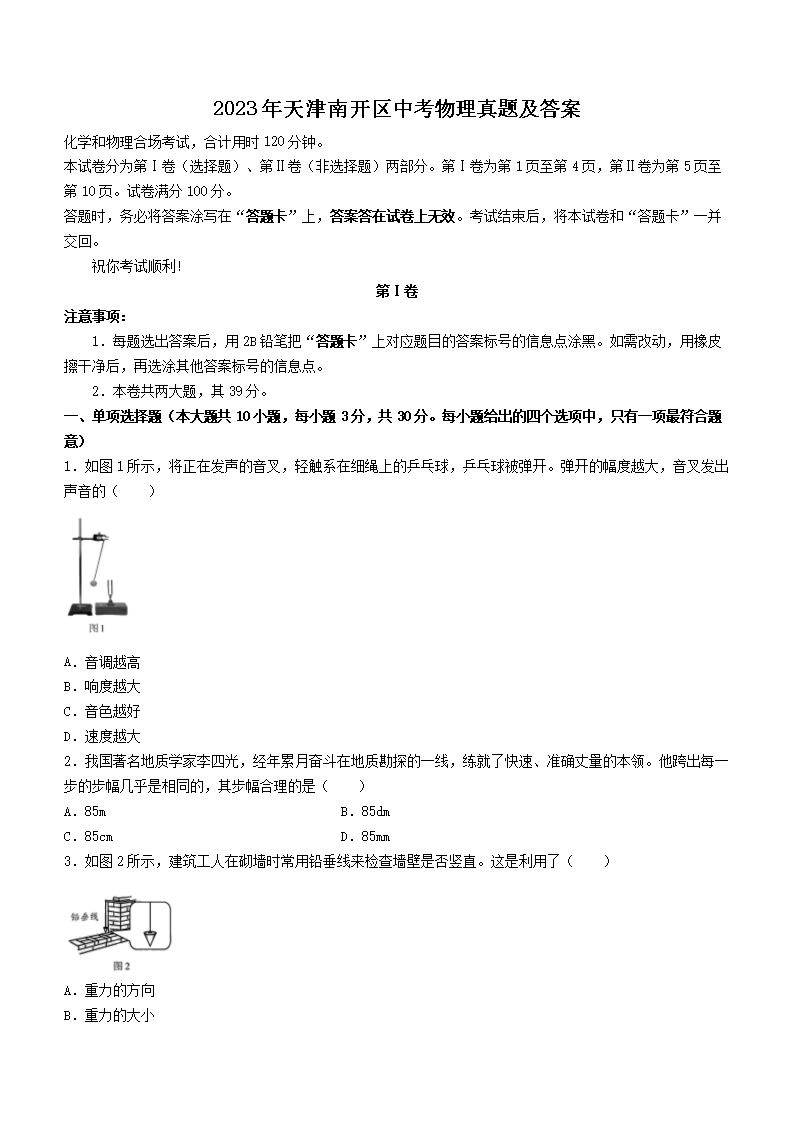
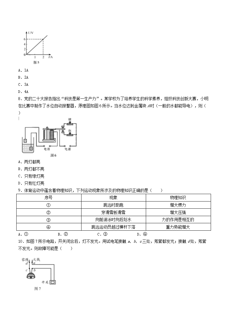
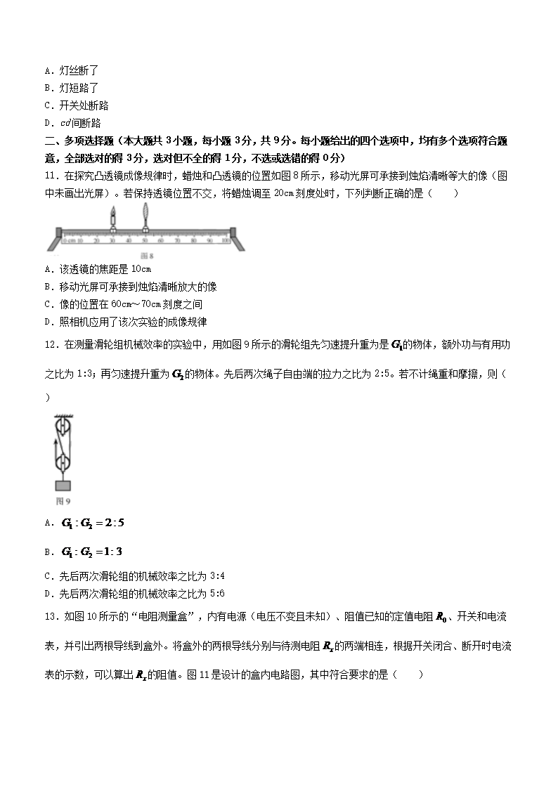
>
【文档预览】 文档大全网整理发布2023年天津南开区中考物理真题及答案(Word版),前五页预览如下:
本文来源:https://www.wddqw.com/ni5v.html
相关文章:
正在阅读:
2023年天津南开区中考物理真题及答案(Word版)06-21
2020广东韶关市浈江区丹霞英才校园招聘医疗岗公告【20人】02-08
2018年河南中考语文试卷及答案_2018年云南玉溪中考语文真题05-04
2017考研报考常见问题:统考考生网上报考时有哪些专项计划?03-20
小学二年级语文阅读理解训练题6篇06-30
描写端午节习俗的作文5篇05-24
写给高三学生的高中毕业祝福语01-01
广西柳州市城市照明管理处2016年留学生招聘事业单位人员13名05-29
2018山东省枣庄市台儿庄区教育系统公开招聘教师简章06-04
2017年辽宁抚顺中考政治试卷11-21
2020年陕西长安大学招收攻读硕士学位研究生招生简章03-13