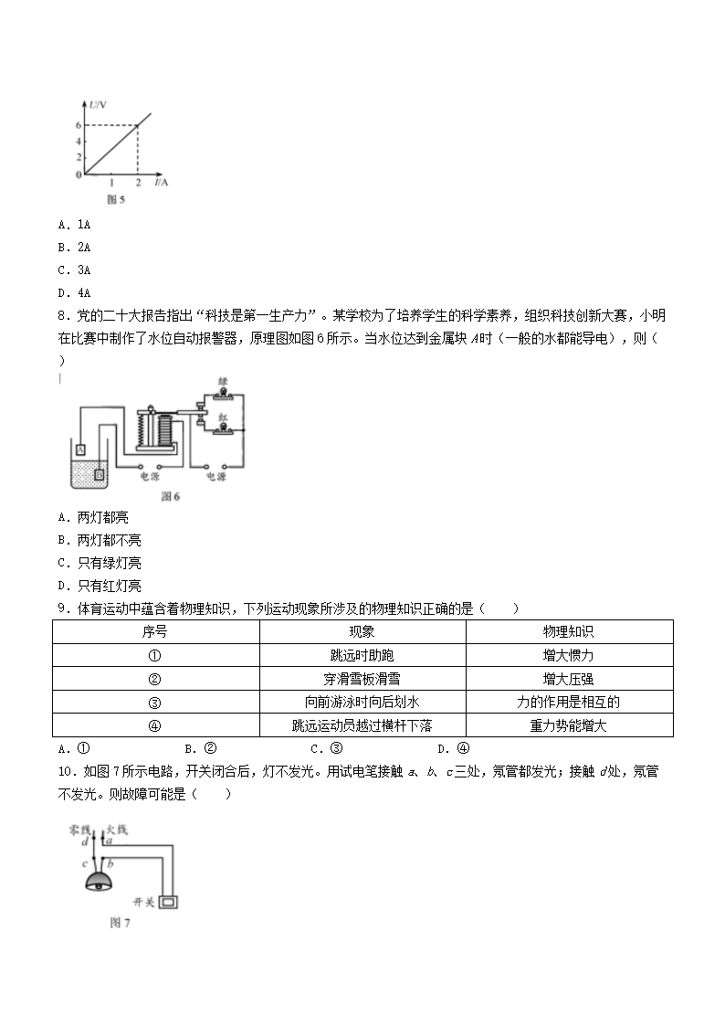
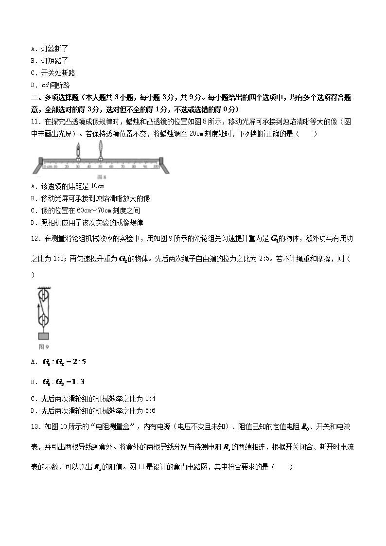
>
【文档预览】 文档大全网整理发布2023年天津西青区中考物理真题及答案(Word版),前五页预览如下:
本文来源:https://www.wddqw.com/Ed5v.html
相关文章:
正在阅读:
2023年天津西青区中考物理真题及答案(Word版)06-21
2022福建厦门大学附属翔安医院(厦门大学医学中心)补充护理人员招聘公告【100人】11-22
2017年社区妇联工作计划例文怎么写12-09
遇上碎片化的生活作文900字11-07
2017年5月吉林物流师二级考试成绩查询时间:7月4日01-26
2019贵州黔南独山县招聘事业单位人员教师岗公告【133人】10-26
新西兰移民生活的小知识11-18
地理教师个人工作计划2019|地理教师个人工作计划202106-20
2023年广东梅州艺考音乐、舞蹈和体育术科统考成绩查询入口(已开通)02-24
乡村奏鸣曲作文400字05-23
2020浙江舟山嵊泗县人民医院引进紧缺医学人才公告(一)12-30